WARNING:
JavaScript is turned OFF. None of the links on this concept map will
work until it is reactivated.
If you need help turning JavaScript On, click here.
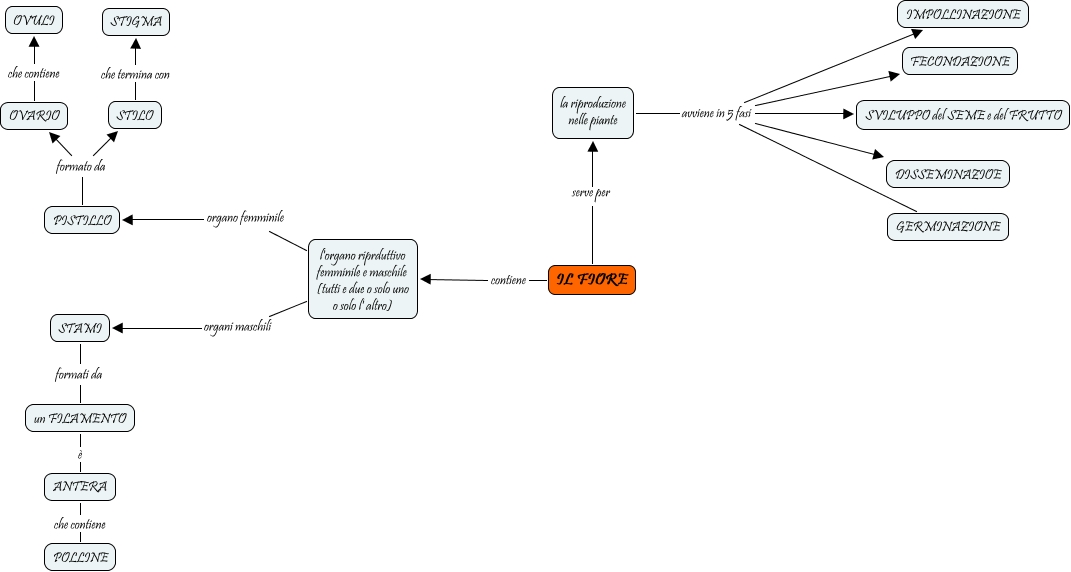
Questa Cmap, creata con IHMC CmapTools, contiene informazioni relative a: il fiore, la riproduzione nelle piante avviene in 5 fasi IMPOLLINAZIONE, un FILAMENTO è ANTERA, STAMI formati da un FILAMENTO, l'organo riprduttivo femminile e maschile (tutti e due o solo uno o solo l' altro) organi maschili STAMI, la riproduzione nelle piante avviene in 5 fasi DISSEMINAZIOE, la riproduzione nelle piante avviene in 5 fasi FECONDAZIONE, STILO che termina con STIGMA, PISTILLO formato da OVARIO, PISTILLO formato da STILO, l'organo riprduttivo femminile e maschile (tutti e due o solo uno o solo l' altro) organo femminile PISTILLO, ANTERA che contiene POLLINE, la riproduzione nelle piante avviene in 5 fasi SVILUPPO del SEME e del FRUTTO, IL FIORE contiene l'organo riprduttivo femminile e maschile (tutti e due o solo uno o solo l' altro), IL FIORE serve per la riproduzione nelle piante, OVARIO che contiene OVULI, la riproduzione nelle piante avviene in 5 fasi GERMINAZIONE