WARNING:
JavaScript is turned OFF. None of the links on this concept map will
work until it is reactivated.
If you need help turning JavaScript On, click here.
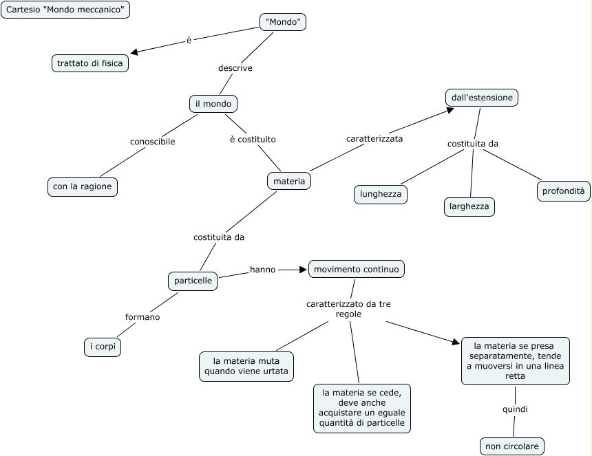
This Concept Map, created with IHMC CmapTools, has information related to: Mondo meccanico, il mondo è costituito materia, il mondo conoscibile con la ragione, movimento continuo caratterizzato da tre regole la materia se presa separatamente, tende a muoversi in una linea retta, particelle formano i corpi, dall'estensione costituita da lunghezza, materia caratterizzata dall'estensione, dall'estensione costituita da larghezza, movimento continuo caratterizzato da tre regole la materia se cede, deve anche acquistare un eguale quantità di particelle, materia costituita da particelle, dall'estensione costituita da profondità, "Mondo" è trattato di fisica, particelle hanno movimento continuo, "Mondo" descrive il mondo, movimento continuo caratterizzato da tre regole la materia muta quando viene urtata, la materia se presa separatamente, tende a muoversi in una linea retta quindi non circolare