WARNING:
JavaScript is turned OFF. None of the links on this concept map will
work until it is reactivated.
If you need help turning JavaScript On, click here.
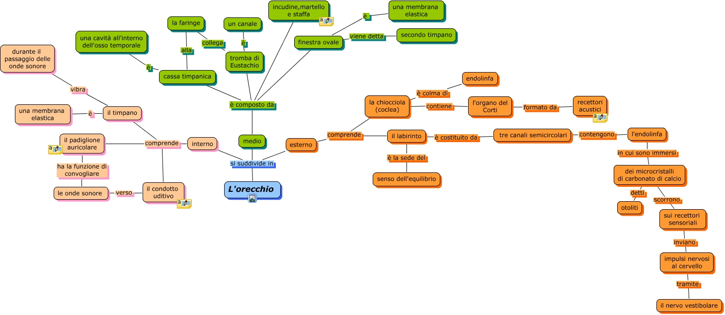
Questa Cmap, creata con IHMC CmapTools, contiene informazioni relative a: l'orecchio, tromba di Eustachio collega la faringe, interno comprende il timpano, sui recettori sensoriali inviano impulsi nervosi al cervello, L'orecchio si suddivide in interno, L'orecchio si suddivide in medio, la chiocciola (coclea) è colma di endolinfa, l'organo del Corti formato da recettori acustici, le onde sonore verso il condotto uditivo, la faringe alla cassa timpanica, finestra ovale viene detta secondo timpano, esterno comprende la chiocciola (coclea), impulsi nervosi al cervello tramite il nervo vestibolare, l'endolinfa in cui sono immersi dei microcristalli di carbonato di calcio, il labirinto è costituito da tre canali semicircolari, L'orecchio si suddivide in esterno, dei microcristalli di carbonato di calcio scorrono sui recettori sensoriali, la chiocciola (coclea) contiene l'organo del Corti, medio è composto da incudine,martello e staffa, tre canali semicircolari contengono l'endolinfa, dei microcristalli di carbonato di calcio detti otoliti