WARNING:
JavaScript is turned OFF. None of the links on this concept map will
work until it is reactivated.
If you need help turning JavaScript On, click here.
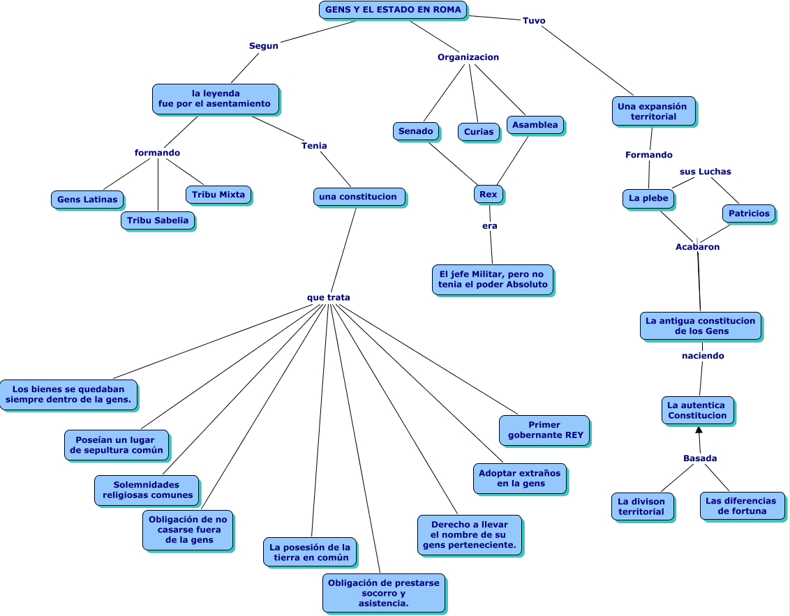
Este Cmap, tiene información relacionada con: gens romana, GENS Y EL ESTADO EN ROMA Organizacion Curias, Senado ???? Rex, la leyenda fue por el asentamiento formando Tribu Sabelia, una constitucion que trata Adoptar extraños en la gens, una constitucion que trata Poseían un lugar de sepultura común, la leyenda fue por el asentamiento formando Gens Latinas, La divison territorial Basada Las diferencias de fortuna, la leyenda fue por el asentamiento Tenia una constitucion, una constitucion que trata Derecho a llevar el nombre de su gens perteneciente., una constitucion que trata Obligación de no casarse fuera de la gens, La divison territorial Basada La autentica Constitucion, GENS Y EL ESTADO EN ROMA Tuvo Una expansión territorial, La plebe sus Luchas Patricios, GENS Y EL ESTADO EN ROMA Segun la leyenda fue por el asentamiento, una constitucion que trata Los bienes se quedaban siempre dentro de la gens., una constitucion que trata La posesión de la tierra en común, GENS Y EL ESTADO EN ROMA Organizacion Asamblea, GENS Y EL ESTADO EN ROMA Organizacion Senado, Una expansión territorial Formando La plebe, La antigua constitucion de los Gens naciendo La autentica Constitucion