WARNING:
JavaScript is turned OFF. None of the links on this concept map will
work until it is reactivated.
If you need help turning JavaScript On, click here.
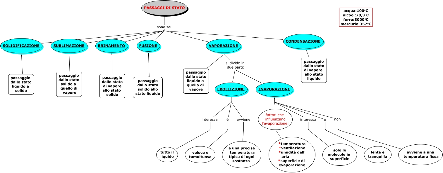
Questa Cmap, creata con IHMC CmapTools, contiene informazioni relative a: I PASSAGGI DI STATO (da finire), CONDENSAZIONE ???? passaggio dallo stato di vapore allo stato liquido, PASSAGGI DI STATO sono sei SOLIDIFICAZIONE, PASSAGGI DI STATO sono sei FUSIONE, PASSAGGI DI STATO sono sei BRINAMENTO, VAPORAZIONE si divide in due parti: EVAPORAZIONE, VAPORAZIONE si divide in due parti: EBOLLIZIONE, PASSAGGI DI STATO sono sei CONDENSAZIONE, FUSIONE ???? passaggio dallo stato solido allo stato liquido, EVAPORAZIONE fattori che influenzano l'evaporazione: *temperatura *ventilazione *umidità dell' aria *superficie di evaporazione, EBOLLIZIONE è veloce e tumultuosa, VAPORAZIONE ???? passaggio dallo stato liquido a quello di vapore, EVAPORAZIONE non avviene a una temperatura fissa, EBOLLIZIONE interessa tutto il liquido, SUBLIMAZIONE ???? passaggio dallo stato solido a quello di vapore, EVAPORAZIONE è lenta e tranquilla, EVAPORAZIONE interessa solo le molecole in superficie, SOLIDIFICAZIONE ???? passaggio dallo stato liquido a solido, PASSAGGI DI STATO sono sei VAPORAZIONE, EBOLLIZIONE avviene a una precisa temperatura tipica di ogni sostanza, BRINAMENTO ???? passaggio dallo stato di vapore allo stato solido