WARNING:
JavaScript is turned OFF. None of the links on this concept map will
work until it is reactivated.
If you need help turning JavaScript On, click here.
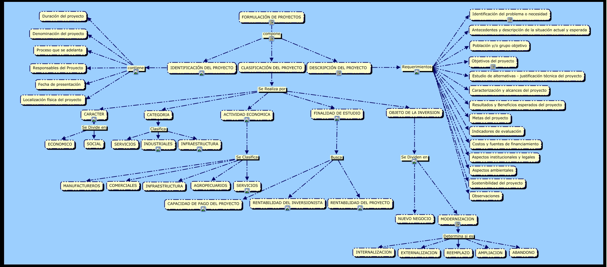
Este Cmap, tiene información relacionada con: Formulacion y Evalucion de Proyectos.cmap, CLASIFICACIÓN DEL PROYECTO Se Realiza por CARACTER, CLASIFICACIÓN DEL PROYECTO Se Realiza por OBJETO DE LA INVERSION, FINALIDAD DE ESTUDIO Busca RENTABILIDAD DEL PROYECTO, CATEGORIA Clasifica INFRAESTRUCTURA, ACTIVIDAD ECONOMICA Se Clasifica SERVICIOS, DESCRIPCIÓN DEL PROYECTO Requerimientos Costos y fuentes de financiamiento, ACTIVIDAD ECONOMICA Se Clasifica MANUFACTUREROS, CLASIFICACIÓN DEL PROYECTO Se Realiza por ACTIVIDAD ECONOMICA, OBJETO DE LA INVERSION Se Dividen en MODERNIZACION, CATEGORIA Clasifica SERVICIOS, ACTIVIDAD ECONOMICA Se Clasifica AGROPECUARIOS, FORMULACIÓN DE PROYECTOS compone CLASIFICACIÓN DEL PROYECTO, DESCRIPCIÓN DEL PROYECTO Requerimientos Resultados y Beneficios esperados del proyecto, IDENTIFICACIÓN DEL PROYECTO contiene Duración del proyecto, CARACTER Se Divide en ECONOMICO, MODERNIZACION Determina si es EXTERNALIZACION, MODERNIZACION Determina si es INTERNALIZACION, CATEGORIA Clasifica INDUSTRIALES, ACTIVIDAD ECONOMICA Se Clasifica INFRAESTRUCTURA, IDENTIFICACIÓN DEL PROYECTO contiene Localización física del proyecto