WARNING:
JavaScript is turned OFF. None of the links on this concept map will
work until it is reactivated.
If you need help turning JavaScript On, click here.
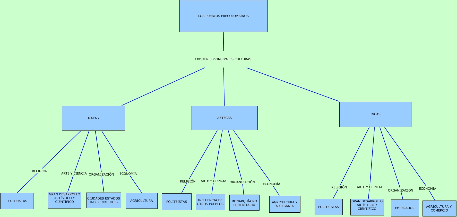
Este Cmap, tiene información relacionada con: Los pueblos precolombinos, INCAS ECONOMÍA AGRICULTURA Y COMERCIO, INCAS ARTE Y CIENCIA GRAN DESARROLLO ARTÍSTICO Y CIENTÍFICO, AZTECAS RELIGIÓN POLITEISTAS, AZTECAS ARTE Y CIENCIA INFLUENCIA DE OTROS PUEBLOS, AZTECAS ORGANIZACIÓN MONARQUÍA NO HEREDITARIA, MAYAS RELIGIÓN POLITEISTAS, MAYAS ORGANIZACIÓN CIUDADES ESTADOS INDEPENDIENTES, LOS PUEBLOS PRECOLOMBINOS EXISTEN 3 PRINCIPALES CULTURAS INCAS, LOS PUEBLOS PRECOLOMBINOS EXISTEN 3 PRINCIPALES CULTURAS AZTECAS, MAYAS ARTE Y CIENCIA GRAN DESARROLLO ARTÍSTICO Y CIENTÍFICO, AZTECAS ECONOMÍA AGRICULTURA Y ARTESANÍA, LOS PUEBLOS PRECOLOMBINOS EXISTEN 3 PRINCIPALES CULTURAS MAYAS, INCAS RELIGIÓN POLITEISTAS, INCAS ORGANIZACIÓN EMPERADOR, MAYAS ECONOMÍA AGRICULTURA