WARNING:
JavaScript is turned OFF. None of the links on this concept map will
work until it is reactivated.
If you need help turning JavaScript On, click here.
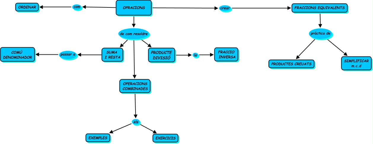
Este Cmap, tiene información relacionada con: T5 FRACCIONS OPERACIONS, OPERACIONS COMBINADES els EXERCICIS, OPRACIONS de com resoldre PRODUCTE DIVISIÓ, OPRACIONS crear FRACCIONS EQUIVALENTS, OPRACIONS de com resoldre SUMA I RESTA, SUMA I RESTA passar a COMÚ DENOMINADOR, PRODUCTE DIVISIÓ la FRACCIO INVERSA, OPRACIONS com ORDENAR, OPERACIONS COMBINADES els EXEMPLES, OPRACIONS de com resoldre OPERACIONS COMBINADES, FRACCIONS EQUIVALENTS pràctica de SIMPLIFICAR m.c.d, FRACCIONS EQUIVALENTS pràctica de PRODUCTES CREUATS