WARNING:
JavaScript is turned OFF. None of the links on this concept map will
work until it is reactivated.
If you need help turning JavaScript On, click here.
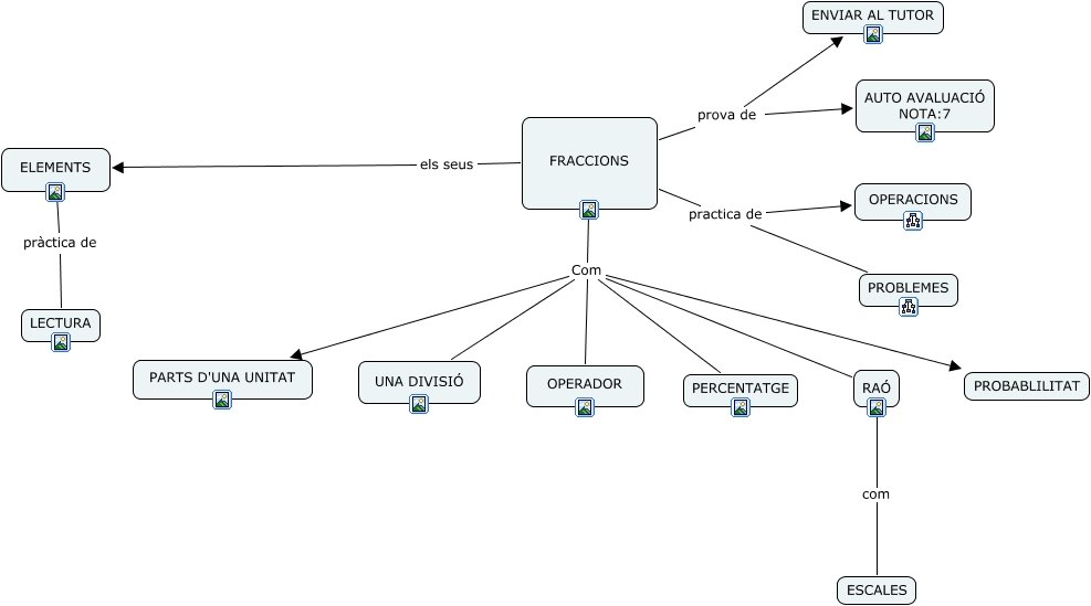
Este Cmap, tiene información relacionada con: 5 FRACCIONS, FRACCIONS prova de AUTO AVALUACIÓ NOTA:7, FRACCIONS prova de ENVIAR AL TUTOR, FRACCIONS Com UNA DIVISIÓ, FRACCIONS Com RAÓ, FRACCIONS Com OPERADOR, ELEMENTS pràctica de LECTURA, RAÓ com ESCALES, FRACCIONS practica de PROBLEMES, FRACCIONS practica de OPERACIONS, FRACCIONS Com PARTS D'UNA UNITAT, FRACCIONS Com PERCENTATGE, FRACCIONS els seus ELEMENTS, FRACCIONS Com PROBABLILITAT