WARNING:
JavaScript is turned OFF. None of the links on this concept map will
work until it is reactivated.
If you need help turning JavaScript On, click here.
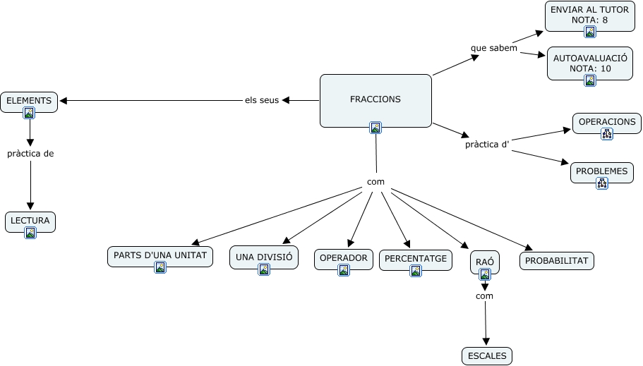
Este Cmap, tiene información relacionada con: T5 FRACCIONS, ELEMENTS pràctica de LECTURA, FRACCIONS pràctica d' OPERACIONS, FRACCIONS els seus ELEMENTS, FRACCIONS com UNA DIVISIÓ, FRACCIONS com PARTS D'UNA UNITAT, FRACCIONS com RAÓ, FRACCIONS pràctica d' PROBLEMES, FRACCIONS que sabem AUTOAVALUACIÓ NOTA: 10, FRACCIONS com OPERADOR, FRACCIONS com PERCENTATGE, RAÓ com ESCALES, FRACCIONS com PROBABILITAT, FRACCIONS que sabem ENVIAR AL TUTOR NOTA: 8