WARNING:
JavaScript is turned OFF. None of the links on this concept map will
work until it is reactivated.
If you need help turning JavaScript On, click here.
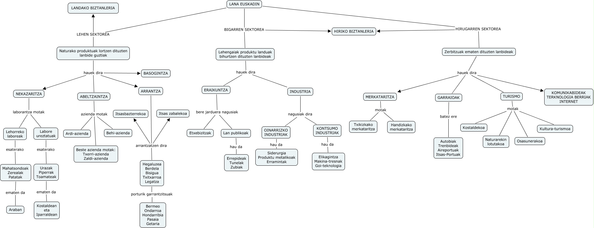
Este Cmap, tiene información relacionada con: Lana Euskadin 2, OINARRIZKO INDUSTRIAK hau da Siderurgia Produktu metalikoak Erramintak, TURISMO motak Osasunerakoa, ERAIKUNTZA bere jarduera nagusiak Lan publikoak, Zerbitzuak ematen dituzten lanbideak hauek dira TURISMO, Labore ureztatuak esaterako Urazak Piperrak Toamateak, LANA EUSKADIN HIRUGARREN SEKTOREA HIRIKO BIZTANLERIA, MERKATARITZA motak Handizkako merkataritza, TURISMO motak Kostaldekoa, KONTSUMO INDUSTRIAK hau da Elikagintza Makina-tresnak Goi-teknologia, ARRANTZA arrantzatzen dira Hegaluzea Berdela Bisigua Txitxarroa Legatza, INDUSTRIA nagusiak dira OINARRIZKO INDUSTRIAK, Zerbitzuak ematen dituzten lanbideak hauek dira KOMUNIKABIDEAK TERKNOLOGIA BERRIAK INTERNET, ABELTZAINTZA azienda motak Behi-azienda, LANA EUSKADIN BIGARREN SEKTOREA HIRIKO BIZTANLERIA, GARRAIOAK batez ere Autobiak Trenbideak Aireportuak Itsas-Portuak, LANA EUSKADIN LEHEN SEKTOREA Naturako produktuak lortzen dituzten lanbide guztiak, LANA EUSKADIN HIRUGARREN SEKTOREA Zerbitzuak ematen dituzten lanbideak, Lehengaiak produktu landuak bihurtzen dituzten lanbideak hauek dira ERAIKUNTZA, Naturako produktuak lortzen dituzten lanbide guztiak hauek dira BASOGINTZA, TURISMO motak Naturarekin lotutakoa