WARNING:
JavaScript is turned OFF. None of the links on this concept map will
work until it is reactivated.
If you need help turning JavaScript On, click here.
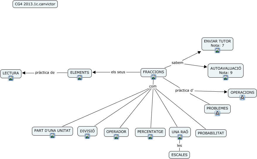
Este Cmap, tiene información relacionada con: T5 FRACCIONS 1CG4, UNA RAÓ les ESCALES, FRACCIONS pràctica d' OPERACIONS, FRACCIONS pràctica d' PROBLEMES, FRACCIONS sabem AUTOAVALUACIÓ Nota: 9, FRACCIONS com PART D'UNA UNITAT, FRACCIONS com DIVISIÓ, FRACCIONS com PROBABILITAT, FRACCIONS com UNA RAÓ, FRACCIONS els seus ELEMENTS, FRACCIONS com OPERADOR, ELEMENTS pràctica de LECTURA, FRACCIONS com PERCENTATGE, FRACCIONS sabem ENVIAR TUTOR Nota: 7