WARNING:
JavaScript is turned OFF. None of the links on this concept map will
work until it is reactivated.
If you need help turning JavaScript On, click here.
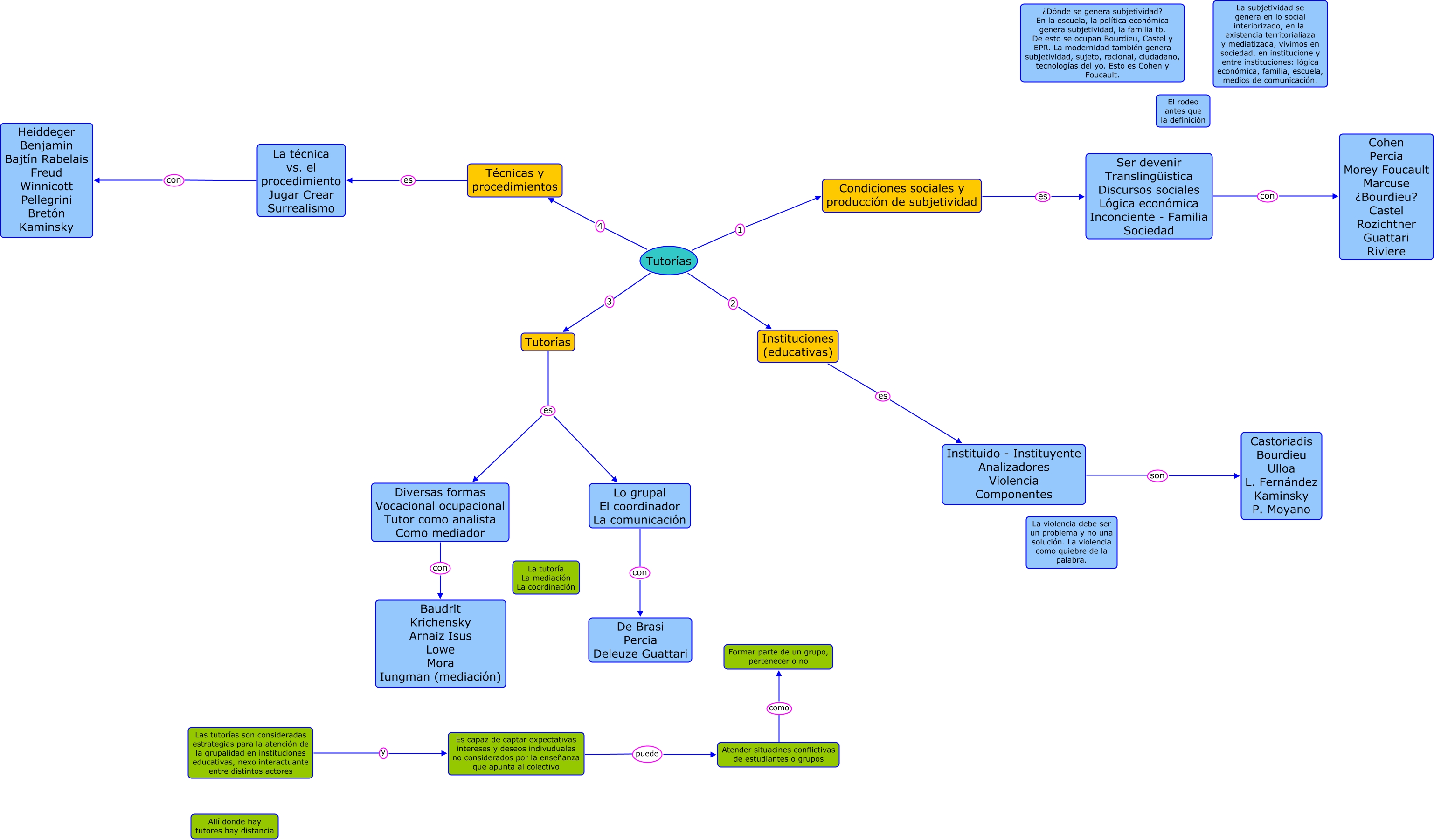
Este Cmap, tiene información relacionada con: Resumen Tutoría, Es capaz de captar expectativas intereses y deseos indivuduales no considerados por la enseñanza que apunta al colectivo puede Atender situacines conflictivas de estudiantes o grupos, Tutorías es Lo grupal El coordinador La comunicación, Lo grupal El coordinador La comunicación con De Brasi Percia Deleuze Guattari, Tutorías 3 Tutorías, Tutorías 4 Técnicas y procedimientos, Condiciones sociales y producción de subjetividad es Ser devenir Translingüistica Discursos sociales Lógica económica Inconciente - Familia Sociedad, Instituido - Instituyente Analizadores Violencia Componentes son Castoriadis Bourdieu Ulloa L. Fernández Kaminsky P. Moyano, Tutorías 2 Instituciones (educativas), Técnicas y procedimientos es La técnica vs. el procedimiento Jugar Crear Surrealismo, Instituciones (educativas) es Instituido - Instituyente Analizadores Violencia Componentes, Atender situacines conflictivas de estudiantes o grupos como Formar parte de un grupo, pertenecer o no, Tutorías es Diversas formas Vocacional ocupacional Tutor como analista Como mediador, Las tutorías son consideradas estrategias para la atención de la grupalidad en instituciones educativas, nexo interactuante entre distintos actores y Es capaz de captar expectativas intereses y deseos indivuduales no considerados por la enseñanza que apunta al colectivo, La técnica vs. el procedimiento Jugar Crear Surrealismo con Heiddeger Benjamin Bajtín Rabelais Freud Winnicott Pellegrini Bretón Kaminsky, Tutorías 1 Condiciones sociales y producción de subjetividad, Diversas formas Vocacional ocupacional Tutor como analista Como mediador con Baudrit Krichensky Arnaiz Isus Lowe Mora Iungman (mediación), Ser devenir Translingüistica Discursos sociales Lógica económica Inconciente - Familia Sociedad con Cohen Percia Morey Foucault Marcuse ¿Bourdieu? Castel Rozichtner Guattari Riviere