WARNING:
JavaScript is turned OFF. None of the links on this concept map will
work until it is reactivated.
If you need help turning JavaScript On, click here.
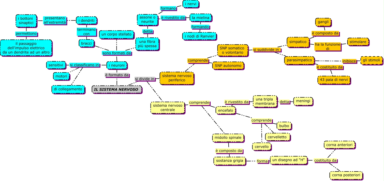
Questa Cmap, creata con IHMC CmapTools, contiene informazioni relative a: SISTEMA NERVOSO, encefalo comprende bulbo, i neuroni sono formati da un corpo stellato, i bottoni sinaptici permettono il passaggio dell'impulso elettrico da un dendrite ad un altro, IL SISTEMA NERVOSO si divide in sistema nervoso periferico, un disegno ad "H" costituito da corna posteriori, IL SISTEMA NERVOSO si divide in sistema nervoso centrale, simpatico ha la funzione di stimolare, i neuroni si classificano in motori, encefalo comprende cervello, parasimpatico è costituito da 43 paia di nervi, sistema nervoso centrale comprende midollo spinale, assone o neurite formano i nervi, parasimpatico inibisce gli stimoli, una fibra più spessa detta assone o neurite, simpatico è composto da gangli, la mielina formando i nodi di Ranvier, i neuroni sono formati da una fibra più spessa, i neuroni sono formati da bracci, sistema nervoso periferico comprende SNP autonomo, encefalo comprende cervelletto