WARNING:
JavaScript is turned OFF. None of the links on this concept map will
work until it is reactivated.
If you need help turning JavaScript On, click here.
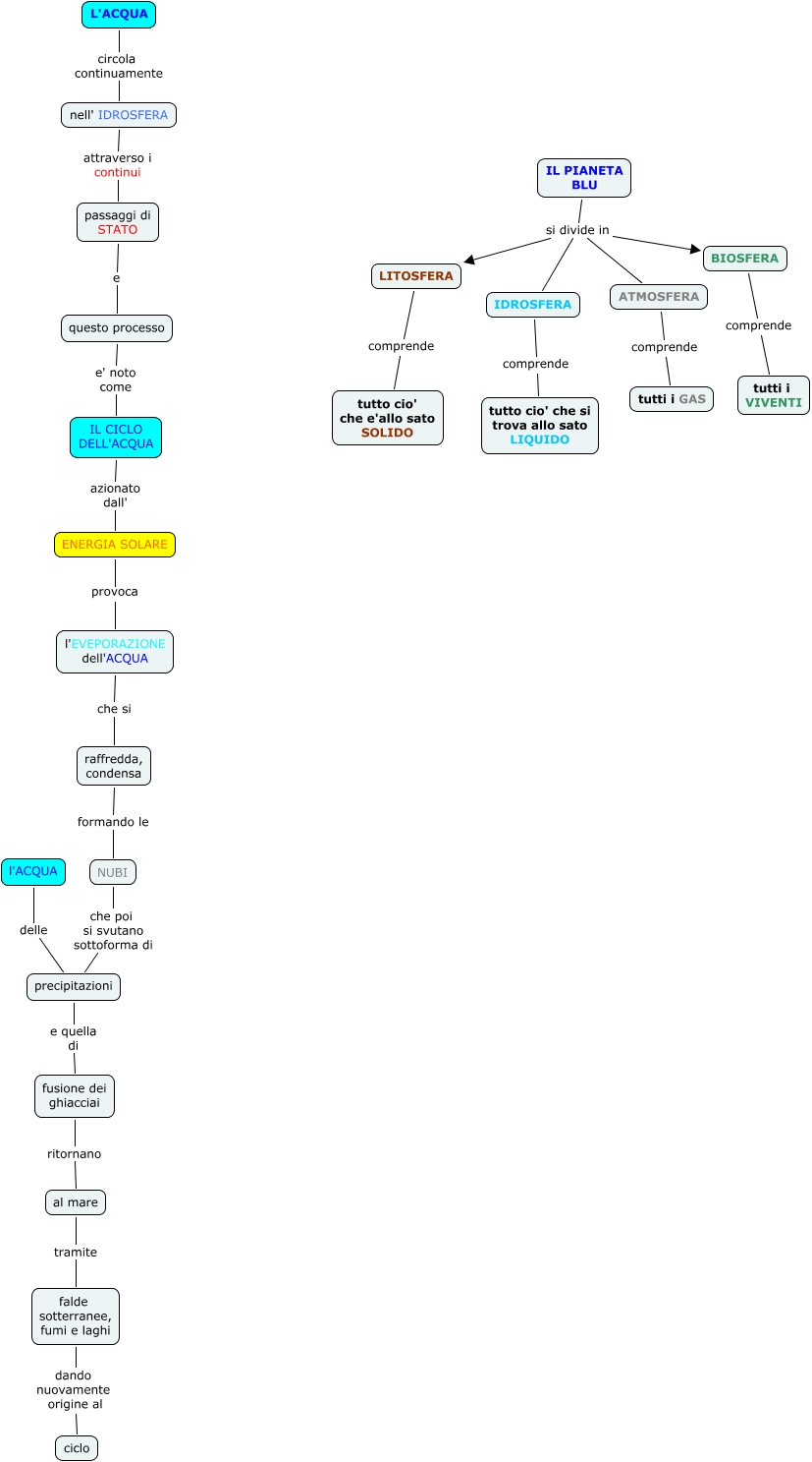
Questa Cmap, creata con IHMC CmapTools, contiene informazioni relative a: ciclo dell'acqua alessia rovoletto, IL CICLO DELL'ACQUA azionato dall' ENERGIA SOLARE, ENERGIA SOLARE provoca l'EVEPORAZIONE dell'ACQUA, raffredda, condensa formando le NUBI, l'ACQUA delle precipitazioni, falde sotterranee, fumi e laghi dando nuovamente origine al ciclo, ATMOSFERA comprende tutti i GAS, fusione dei ghiacciai ritornano al mare, NUBI che poi si svutano sottoforma di precipitazioni, L'ACQUA circola continuamente nell' IDROSFERA, BIOSFERA comprende tutti i VIVENTI, IL PIANETA BLU si divide in ATMOSFERA, IL PIANETA BLU si divide in LITOSFERA, questo processo e' noto come IL CICLO DELL'ACQUA, l'EVEPORAZIONE dell'ACQUA che si raffredda, condensa, LITOSFERA comprende tutto cio' che e'allo sato SOLIDO, IL PIANETA BLU si divide in IDROSFERA, passaggi di STATO e questo processo, al mare tramite falde sotterranee, fumi e laghi, IDROSFERA comprende tutto cio' che si trova allo sato LIQUIDO, IL PIANETA BLU si divide in BIOSFERA