WARNING:
JavaScript is turned OFF. None of the links on this concept map will
work until it is reactivated.
If you need help turning JavaScript On, click here.
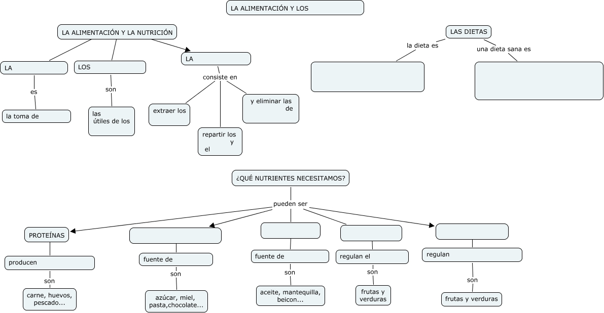
Este Cmap, tiene información relacionada con: LA ALIMENTACION Y LOS NUTRIENTES-MUDO, LA consiste en y eliminar las de, ¿QUÉ NUTRIENTES NECESITAMOS? pueden ser PROTE�?NAS, ???? fuente de, LOS son las útiles de los, ¿QUÉ NUTRIENTES NECESITAMOS? pueden ser, LA ALIMENTACIÓN Y LA NUTRICIÓN ???? LA, ¿QUÉ NUTRIENTES NECESITAMOS? pueden ser, LA consiste en extraer los, ¿QUÉ NUTRIENTES NECESITAMOS? pueden ser, LA ALIMENTACIÓN Y LA NUTRICIÓN ???? LOS, regulan son frutas y verduras, LA es la toma de, LA ALIMENTACIÓN Y LA NUTRICIÓN ???? LA, PROTE�?NAS ???? producen, LAS DIETAS una dieta sana es, fuente de son aceite, mantequilla, beicon..., ¿QUÉ NUTRIENTES NECESITAMOS? pueden ser, ???? regulan el, LAS DIETAS la dieta es, fuente de son azúcar, miel, pasta,chocolate...