WARNING:
JavaScript is turned OFF. None of the links on this concept map will
work until it is reactivated.
If you need help turning JavaScript On, click here.
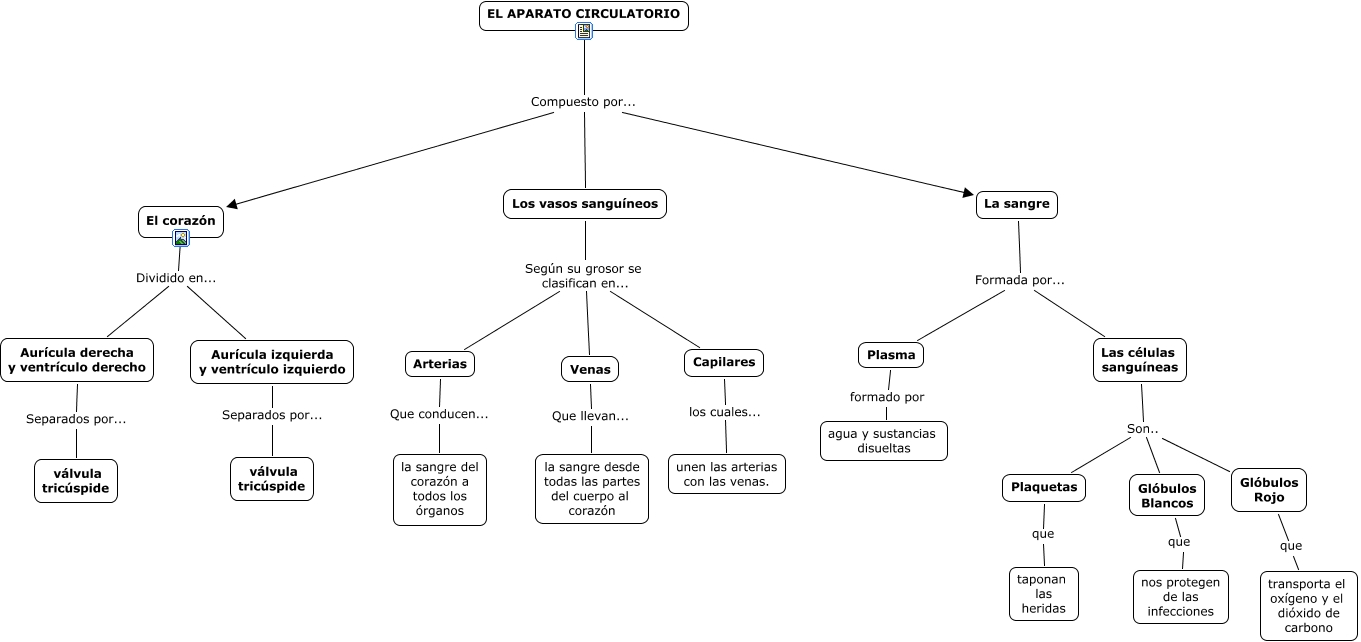
Este Cmap, tiene información relacionada con: AP.CIRCULATORIO Y SANGRE, Los vasos sanguíneos Según su grosor se clasifican en... Arterias, El corazón Dividido en... Aurícula derecha y ventrículo derecho, Los vasos sanguíneos Según su grosor se clasifican en... Venas, Capilares los cuales... unen las arterias con las venas., Plaquetas que taponan las heridas, Arterias Que conducen... la sangre del corazón a todos los órganos, Glóbulos Blancos que nos protegen de las infecciones, EL APARATO CIRCULATORIO Compuesto por... Los vasos sanguíneos, La sangre Formada por... Plasma, Las células sanguíneas Son.. Glóbulos Rojo, EL APARATO CIRCULATORIO Compuesto por... El corazón, El corazón Dividido en... Aurícula izquierda y ventrículo izquierdo, EL APARATO CIRCULATORIO Compuesto por... La sangre, Aurícula derecha y ventrículo derecho Separados por... válvula tricúspide, Glóbulos Rojo que transporta el oxígeno y el dióxido de carbono, Las células sanguíneas Son.. Plaquetas, Las células sanguíneas Son.. Glóbulos Blancos, Venas Que llevan... la sangre desde todas las partes del cuerpo al corazón, Los vasos sanguíneos Según su grosor se clasifican en... Capilares, La sangre Formada por... Las células sanguíneas