WARNING:
JavaScript is turned OFF. None of the links on this concept map will
work until it is reactivated.
If you need help turning JavaScript On, click here.
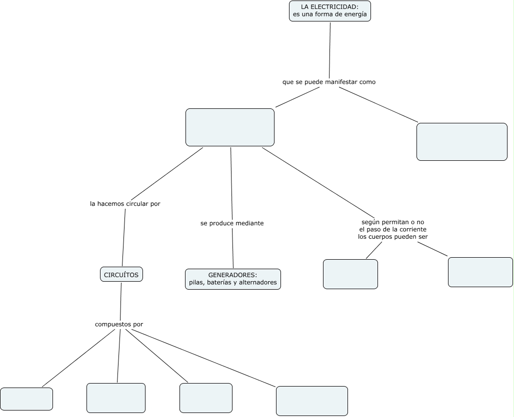
Este Cmap, tiene información relacionada con: LA ELECTRICIDAD 2, CIRCU�?TOS compuestos por, según permitan o no el paso de la corriente los cuerpos pueden ser, CIRCU�?TOS compuestos por, se produce mediante GENERADORES: pilas, baterías y alternadores, según permitan o no el paso de la corriente los cuerpos pueden ser, LA ELECTRICIDAD: es una forma de energía que se puede manifestar como, CIRCU�?TOS compuestos por, CIRCU�?TOS compuestos por, la hacemos circular por CIRCU�?TOS, LA ELECTRICIDAD: es una forma de energía que se puede manifestar como