WARNING:
JavaScript is turned OFF. None of the links on this concept map will
work until it is reactivated.
If you need help turning JavaScript On, click here.
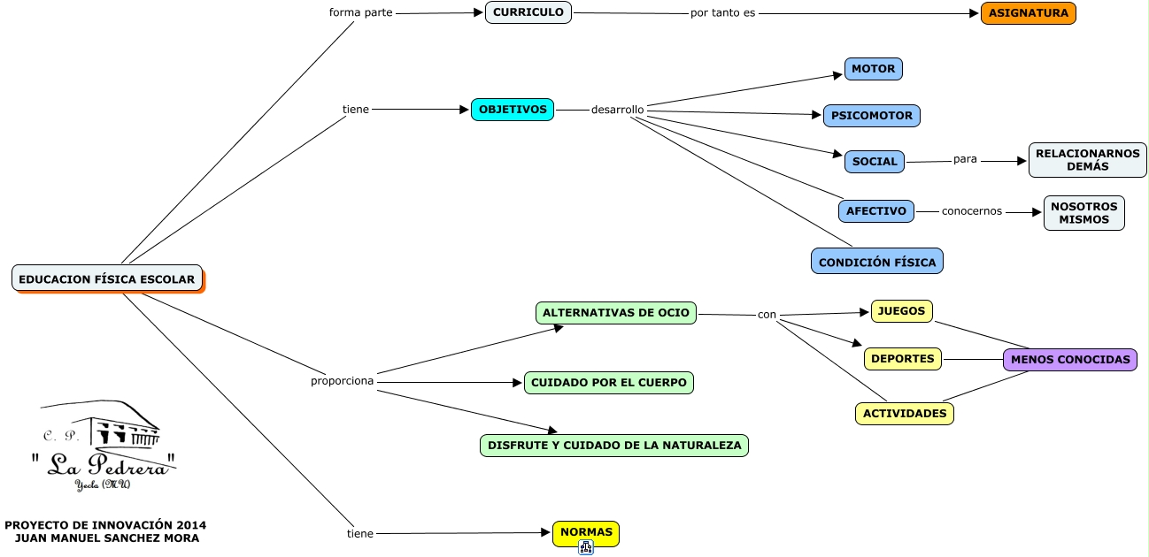
Este Cmap, tiene información relacionada con: EF ESCOLAR, AFECTIVO conocernos NOSOTROS MISMOS, JUEGOS ???? MENOS CONOCIDAS, EDUCACION FÍSICA ESCOLAR proporciona CUIDADO POR EL CUERPO, ACTIVIDADES ???? MENOS CONOCIDAS, EDUCACION FÍSICA ESCOLAR proporciona ALTERNATIVAS DE OCIO, EDUCACION FÍSICA ESCOLAR tiene NORMAS, OBJETIVOS desarrollo MOTOR, EDUCACION FÍSICA ESCOLAR proporciona DISFRUTE Y CUIDADO DE LA NATURALEZA, EDUCACION FÍSICA ESCOLAR tiene OBJETIVOS, OBJETIVOS desarrollo SOCIAL, OBJETIVOS desarrollo CONDICIÓN FÍSICA, OBJETIVOS desarrollo AFECTIVO, OBJETIVOS desarrollo PSICOMOTOR, CURRICULO por tanto es ASIGNATURA, ALTERNATIVAS DE OCIO con ACTIVIDADES, DEPORTES ???? MENOS CONOCIDAS, EDUCACION FÍSICA ESCOLAR forma parte CURRICULO, ALTERNATIVAS DE OCIO con JUEGOS, ALTERNATIVAS DE OCIO con DEPORTES, SOCIAL para RELACIONARNOS DEMÁS