WARNING:
JavaScript is turned OFF. None of the links on this concept map will
work until it is reactivated.
If you need help turning JavaScript On, click here.
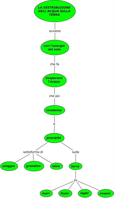
Questa Cmap, creata con IHMC CmapTools, contiene informazioni relative a: LA DISTRIBUZIONE DELL' ACQUA, LA DISTRIBUZIONE DELL'ACQUA SULLA TERRA avviene con l'energia del sole, condensa e precipita, evaporare l'acqua che poi condensa, terra su mari, con l'energia del sole che fa evaporare l'acqua, precipita sottoforma di pioggia, terra su oceani, terra su fiumi, precipita sulla terra, terra su laghi, precipita sottoforma di neve, precipita sottoforma di grandine