WARNING:
JavaScript is turned OFF. None of the links on this concept map will
work until it is reactivated.
If you need help turning JavaScript On, click here.
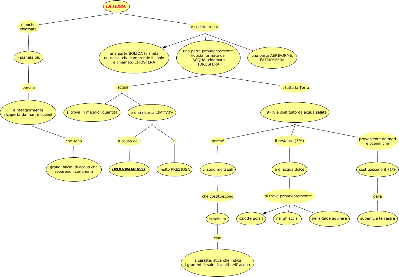
Questa Cmap, creata con IHMC CmapTools, contiene informazioni relative a: La Terra e L'Acqua, LA TERRA è costituita da: una parte AERIFORME, l'ATMOSFERA, ci sono molti sali che costituiscono la salinità, è maggiormente ricoperta da mari e oceani che sono grandi bacini di acqua che separano i continenti, LA TERRA è costituita da: una parte prevalentemente liquida formata da ACQUA, chiamata IDROSFERA, è una risorsa LIMITATA e molto PREZIOSA, il 97% è costituito da acqua salata il restante (3%) è di acqua dolce, costituiscono il 71% della superficie terrestre, una parte prevalentemente liquida formata da ACQUA, chiamata IDROSFERA in tutta la Terra il 97% è costituito da acqua salata, è una risorsa LIMITATA a causa dell' INQUINAMENTO, è di acqua dolce si trova prevalentemente: calotte polari, il pianeta blu perché è maggiormente ricoperta da mari e oceani, una parte prevalentemente liquida formata da ACQUA, chiamata IDROSFERA l'acqua è una risorsa LIMITATA, è di acqua dolce si trova prevalentemente: nelle falde aquifere, è di acqua dolce si trova prevalentemente: nei ghiacciai, LA TERRA è anche chiamata il pianeta blu, il 97% è costituito da acqua salata proveniente da mari e ocenai che costituiscono il 71%, una parte prevalentemente liquida formata da ACQUA, chiamata IDROSFERA l'acqua si trova in maggior quantità, la salinità cioè la caratteristica che indica i grammi di sale disciolti nell' acqua, LA TERRA è costituita da: una parte SOLIDA formata da rocce, che comprende il suolo e chiamato LITOSFERA, il 97% è costituito da acqua salata perché ci sono molti sali