WARNING:
JavaScript is turned OFF. None of the links on this concept map will
work until it is reactivated.
If you need help turning JavaScript On, click here.
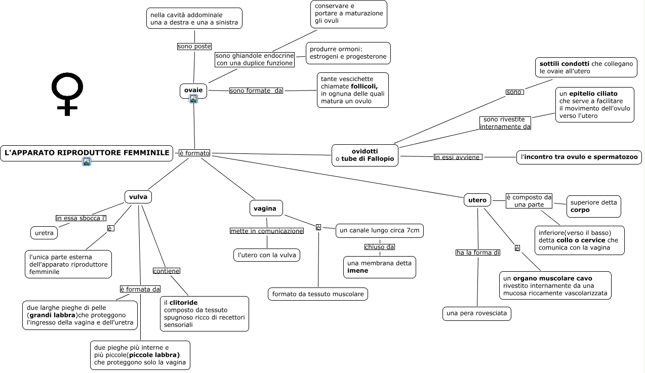
Questa Cmap, creata con IHMC CmapTools, contiene informazioni relative a: Copia di apparato riproduttore femminile, ovidotti o tube di Fallopio sono sottili condotti che collegano le ovaie all'utero, utero ha la forma di una pera rovesciata, ovaie sono ghiandole endocrine con una duplice funzione produrre ormoni: estrogeni e progesterone, vulva è formato L'APPARATO RIPRODUTTORE FEMMINILE, ovidotti o tube di Fallopio sono rivestite internamente da un epitelio ciliato che serve a facilitare il movimento dell'ovulo verso l'utero, utero è un organo muscolare cavo rivestito internamente da una mucosa riccamente vascolarizzata, ovaie sono ghiandole endocrine con una duplice funzione conservare e portare a maturazione gli ovuli, vulva è formata da due larghe pieghe di pelle (grandi labbra)che proteggono l'ingresso della vagina e dell'uretra, ovaie sono formate da tante vescichette chiamate follicoli, in ognuna delle quali matura un ovulo, un canale lungo circa 7cm chiuso da una membrana detta imene, vulva in essa sbocca l' uretra, vagina è un canale lungo circa 7cm, vagina mette in comunicazione l'utero con la vulva, vulva è formata da due pieghe più interne e più piccole(piccole labbra) che proteggono solo la vagina, vulva è formato vagina, vulva è formato ovidotti o tube di Fallopio, utero è composto da una parte inferiore(verso il basso) detta collo o cervice che comunica con la vagina, vulva contiene il clitoride composto da tessuto spugnoso ricco di recettori sensoriali, vulva è l'unica parte esterna dell'apparato riproduttore femminile, ovaie sono poste nella cavità addominale una a destra e una a sinistra