WARNING:
JavaScript is turned OFF. None of the links on this concept map will
work until it is reactivated.
If you need help turning JavaScript On, click here.
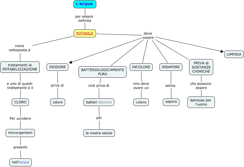
Questa Cmap, creata con IHMC CmapTools, contiene informazioni relative a: l'acqa potabile alessia rovoletto, PRIVA di SOSTANZE CHIMICHE che possono essere dannose per l'uomo, microrganismi presenti nell'acqua, INCOLORE nno deve avere un colore, POTABILE deve essere INSAPORE, POTABILE deve essere PRIVA di SOSTANZE CHIMICHE, BATTERIOLOGICAMENTE PURA cioè priva di batteri dannosi, batteri dannosi per la nostra salute, POTABILE deve essere LIMPIDA, POTABILE deve essere BATTERIOLOGICAMENTE PURA, INSAPORE senza sapore, POTABILE deve essere INCOLORE, L'ACQUA per essere definita POTABILE, trattamenti di POTABILIZZAZIONE e uno di questi trattamenti è il CLORO, POTABILE viene sottoposta a trattamenti di POTABILIZZAZIONE, CLORO Per uccidere microrganismi, POTABILE deve essere INODORE, INODORE priva di odore