WARNING:
JavaScript is turned OFF. None of the links on this concept map will
work until it is reactivated.
If you need help turning JavaScript On, click here.
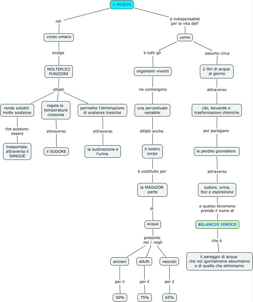
Questa Cmap, creata con IHMC CmapTools, contiene informazioni relative a: bilancio idrico e acqau per l'uomo alessia rovoletto, permette l'eliminazione di sostanze tossiche attraverso la sudorazione e l'urina, 2 litri di acqua al giorno attraverso cibi, bevande e trasformazioni chimiche, acqua presente nei / negli neonati, L'ACQUA è indispensabile per la vita dell' uomo, MOLTEPLICI FUNZIONI difatti rende solubili molte sostanze, rende solubili molte sostanze che possono essere trasportate attraverso il SANGUE, la MAGGIOR parte di acqua, acqua presente nei / negli anziani, neonati per il 65%, uomo assume circa 2 litri di acqua al giorno, il nostro corpo è costituito per la MAGGIOR parte, L'ACQUA nel corpo umano, una percentuale variabile difatti anche il nostro corpo, BILANCIO IDRICO che è il pareggio di acqua che noi igornalmene assumiamo e di quella che eliminiamo, sudore, urina, feci e espirazione e quetso fenomeno prende il nome di BILANCIO IDRICO, MOLTEPLICI FUNZIONI difatti regola la temperatura corporea, MOLTEPLICI FUNZIONI difatti permette l'eliminazione di sostanze tossiche, acqua presente nei / negli adulti, corpo umano svolge MOLTEPLICI FUNZIONI, regola la temperatura corporea attraverso il SUDORE