WARNING:
JavaScript is turned OFF. None of the links on this concept map will
work until it is reactivated.
If you need help turning JavaScript On, click here.
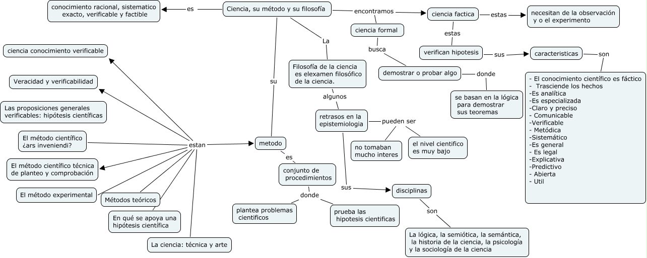
Este Cmap, tiene información relacionada con: Sin Título 1, El método científico ¿ars inveniendi? estan En qué se apoya una hipótesis científica, caracteristicas son - El conocimiento científico es fáctico - Trasciende los hechos -Es analítica -Es especializada -Claro y preciso - Comunicable -Verificable - Metódica -Sistemático -Es general - Es legal -Explicativa -Predictivo - Abierta - Util, El método científico ¿ars inveniendi? estan La ciencia: técnica y arte, ciencia factica estas necesitan de la observación y o el experimento, ciencia formal busca demostrar o probar algo, Filosofía de la ciencia es elexamen filosófico de la ciencia. algunos retrasos en la epistemiologia, El método científico ¿ars inveniendi? estan ciencia conocimiento verificable, El método científico ¿ars inveniendi? estan El método científico técnica de planteo y comprobación, verifican hipotesis sus caracteristicas, Ciencia, su método y su filosofía es conocimiento racional, sistematico exacto, verificable y factible, Ciencia, su método y su filosofía encontramos ciencia factica, ciencia factica estas verifican hipotesis, El método científico ¿ars inveniendi? estan Veracidad y verificabilidad, El método científico ¿ars inveniendi? estan Métodos teóricos, demostrar o probar algo donde se basan en la lógica para demostrar sus teoremas, retrasos en la epistemiologia sus disciplinas, retrasos en la epistemiologia pueden ser no tomaban mucho interes, metodo es conjunto de procedimientos, disciplinas son La lógica, la semiótica, la semántica, la historia de la ciencia, la psicología y la sociología de la ciencia, Ciencia, su método y su filosofía La Filosofía de la ciencia es elexamen filosófico de la ciencia.