WARNING:
JavaScript is turned OFF. None of the links on this concept map will
work until it is reactivated.
If you need help turning JavaScript On, click here.
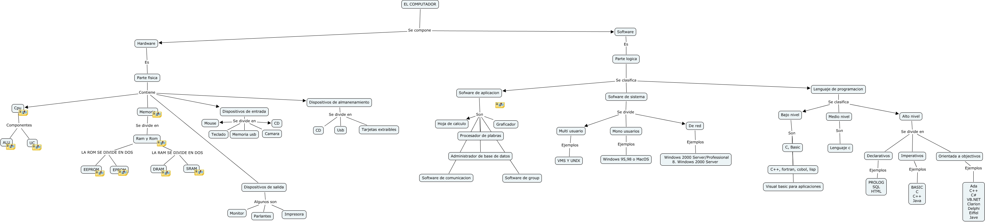
Este Cmap, tiene información relacionada con: Andres Duarte, Ram y Rom LA RAM SE DIVIDE EN DOS SRAM, EL COMPUTADOR Se compone Hardware, Parte fisica Contiene Dispositivos de almanenamiento, Alto nivel Se divide en Declarativos, Ram y Rom LA RAM SE DIVIDE EN DOS DRAM, Dispositivos de almanenamiento Se divide en CD, Imperativos Ejemplos BASIC C C++ Java, Lenguaje de programacion Se clasifica Bajo nivel, Sofware de aplicacion Son Administrador de base de datos, Dispositivos de entrada Se divide en Camara, Sofware de aplicacion Son Procesador de plabras, Bajo nivel Son C++, fortran, cobol, lisp, Dispositivos de entrada Se divide en CD, Parte fisica Contiene Dispositivos de salida, Ram y Rom LA ROM SE DIVIDE EN DOS EEPROM, Sofware de sistema Se divide Multi usuario, Bajo nivel Son Visual basic para aplicaciones, Alto nivel Se divide en Orientada a objectivos, Parte logica Se clasifica Sofware de aplicacion, Bajo nivel Son C, Basic