WARNING:
JavaScript is turned OFF. None of the links on this concept map will
work until it is reactivated.
If you need help turning JavaScript On, click here.
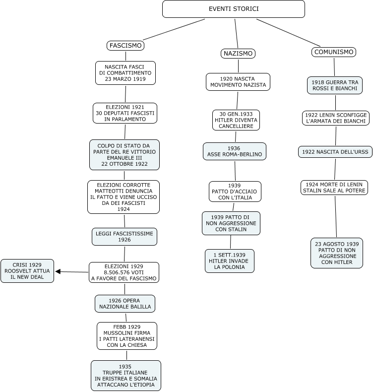
Questa Cmap, creata con IHMC CmapTools, contiene informazioni relative a: EVENTI STORICI, LEGGI FASCISTISSIME 1926 ELEZIONI 1929 8.506.576 VOTI A FAVORE DEL FASCISMO CRISI 1929 ROOSVELT ATTUA IL NEW DEAL, EVENTI STORICI FASCISMO NASCITA FASCI DI COMBATTIMENTO 23 MARZO 1919, 1920 NASCTA MOVIMENTO NAZISTA 30 GEN.1933 HITLER DIVENTA CANCELLIERE 1936 ASSE ROMA-BERLINO, EVENTI STORICI NAZISMO 1920 NASCTA MOVIMENTO NAZISTA, 1918 GUERRA TRA ROSSI E BIANCHI 1922 LENIN SCONFIGGE L'ARMATA DEI BIANCHI 1922 NASCITA DELL'URSS, LEGGI FASCISTISSIME 1926 ELEZIONI 1929 8.506.576 VOTI A FAVORE DEL FASCISMO 1926 OPERA NAZIONALE BALILLA, 1939 PATTO DI NON AGGRESSIONE CON STALIN ???? 1 SETT.1939 HITLER INVADE LA POLONIA, 1926 OPERA NAZIONALE BALILLA FEBB 1929 MUSSOLINI FIRMA I PATTI LATERANENSI CON LA CHIESA 1935 TRUPPE ITALIANE IN ERISTREA E SOMALIA ATTACCANO L'ETIOPIA, EVENTI STORICI COMUNISMO 1918 GUERRA TRA ROSSI E BIANCHI, 1922 NASCITA DELL'URSS 1924 MORTE DI LENIN STALIN SALE AL POTERE 23 AGOSTO 1939 PATTO DI NON AGGRESSIONE CON HITLER, COLPO DI STATO DA PARTE DEL RE VITTORIO EMANUELE III 22 OTTOBRE 1922 ELEZIONI CORROTTE MATTEOTTI DENUNCIA IL FATTO E VIENE UCCISO DA DEI FASCISTI 1924 LEGGI FASCISTISSIME 1926, NASCITA FASCI DI COMBATTIMENTO 23 MARZO 1919 ELEZIONI 1921 30 DEPUTATI FASCISTI IN PARLAMENTO COLPO DI STATO DA PARTE DEL RE VITTORIO EMANUELE III 22 OTTOBRE 1922, 1936 ASSE ROMA-BERLINO 1939 PATTO D'ACCIAIO CON L'ITALIA 1939 PATTO DI NON AGGRESSIONE CON STALIN