WARNING:
JavaScript is turned OFF. None of the links on this concept map will
work until it is reactivated.
If you need help turning JavaScript On, click here.
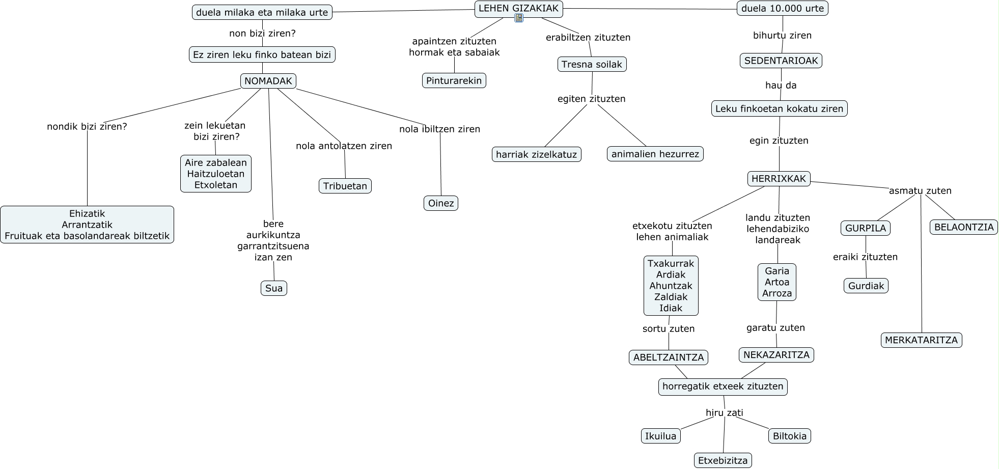
Este Cmap, tiene información relacionada con: Lehen Gizakiak, horregatik etxeek zituzten hiru zati Biltokia, NEKAZARITZA ???? horregatik etxeek zituzten, horregatik etxeek zituzten hiru zati Ikuilua, GURPILA eraiki zituzten Gurdiak, Leku finkoetan kokatu ziren egin zituzten HERRIXKAK, NOMADAK nondik bizi ziren? Ehizatik Arrantzatik Fruituak eta basolandareak biltzetik, LEHEN GIZAKIAK erabiltzen zituzten Tresna soilak, SEDENTARIOAK hau da Leku finkoetan kokatu ziren, NOMADAK nola ibiltzen ziren Oinez, HERRIXKAK etxekotu zituzten lehen animaliak Txakurrak Ardiak Ahuntzak Zaldiak Idiak, duela 10.000 urte bihurtu ziren SEDENTARIOAK, Garia Artoa Arroza garatu zuten NEKAZARITZA, HERRIXKAK landu zituzten lehendabiziko landareak Garia Artoa Arroza, NOMADAK bere aurkikuntza garrantzitsuena izan zen Sua, HERRIXKAK asmatu zuten MERKATARITZA, Tresna soilak egiten zituzten harriak zizelkatuz, duela milaka eta milaka urte non bizi ziren? Ez ziren leku finko batean bizi, HERRIXKAK asmatu zuten BELAONTZIA, LEHEN GIZAKIAK ???? duela milaka eta milaka urte, NOMADAK nola antolatzen ziren Tribuetan