WARNING:
JavaScript is turned OFF. None of the links on this concept map will
work until it is reactivated.
If you need help turning JavaScript On, click here.
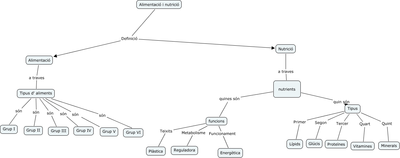
Aquest mapa conceptual conté informació relacionada amb: Alimentació i nutrició.cmap, funcions Teixits Plàstica, funcions Funcionament Energètica, Tipus d' aliments són Grup IV, funcions Metabolisme Reguladora, Alimentació a traves Tipus d' aliments, Tipus Tercer Proteïnes, Nutrició a traves nutrients, Tipus Primer Lípids, Tipus Segon Glúcis, Tipus d' aliments són Grup I, nutrients quin són Tipus, Tipus d' aliments són Grup III, Tipus d' aliments són Grup V, Tipus Quint Minerals, Alimentació i nutrició Definició Nutrició, Tipus d' aliments són Grup II, Alimentació i nutrició Definició Alimentació, Tipus Quart Vitamines, nutrients quines són funcions, Tipus d' aliments són Grup VI