WARNING:
JavaScript is turned OFF. None of the links on this concept map will
work until it is reactivated.
If you need help turning JavaScript On, click here.
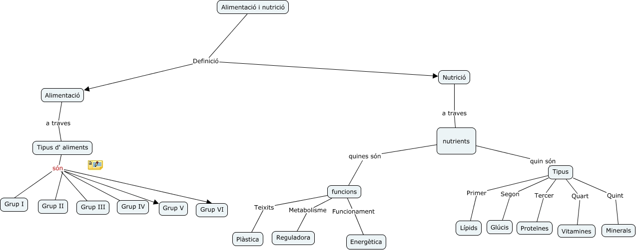
Aquest mapa conceptual conté informació relacionada amb: Copia de Alimentació i nutrició.cmap, Tipus d' aliments són Grup IV, funcions Teixits Plàstica, funcions Funcionament Energètica, Tipus d' aliments són Grup II, funcions Metabolisme Reguladora, Alimentació a traves Tipus d' aliments, Tipus d' aliments són Grup I, Tipus d' aliments són Grup V, Tipus Tercer Proteïnes, Nutrició a traves nutrients, Tipus Primer Lípids, Tipus Segon Glúcis, nutrients quin són Tipus, Tipus d' aliments són Grup III, Tipus Quint Minerals, Alimentació i nutrició Definició Nutrició, Alimentació i nutrició Definició Alimentació, Tipus Quart Vitamines, nutrients quines són funcions, Tipus d' aliments són Grup VI