WARNING:
JavaScript is turned OFF. None of the links on this concept map will
work until it is reactivated.
If you need help turning JavaScript On, click here.
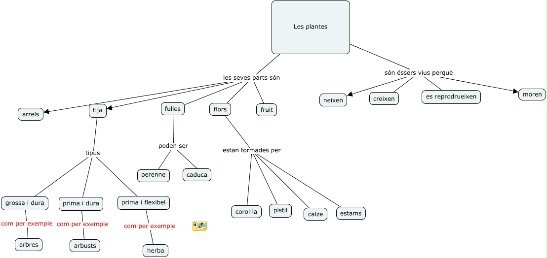
Aquest mapa conceptual conté informació relacionada amb: Les plantes, prima i dura com per exemple arbusts, flors estan formades per calze, Les plantes són éssers vius perquè neixen, Les plantes les seves parts són flors, Les plantes les seves parts són fulles, tija tipus prima i flexibel, flors estan formades per pistil, tija tipus grossa i dura, Les plantes són éssers vius perquè moren, tija tipus prima i dura, Les plantes són éssers vius perquè es reprodrueixen, Les plantes les seves parts són arrels, fulles poden ser caduca, grossa i dura com per exemple arbres, flors estan formades per estams, Les plantes les seves parts són fruit, flors estan formades per corol·la, Les plantes són éssers vius perquè creixen, prima i flexibel com per exemple herba, Les plantes les seves parts són tija