WARNING:
JavaScript is turned OFF. None of the links on this concept map will
work until it is reactivated.
If you need help turning JavaScript On, click here.
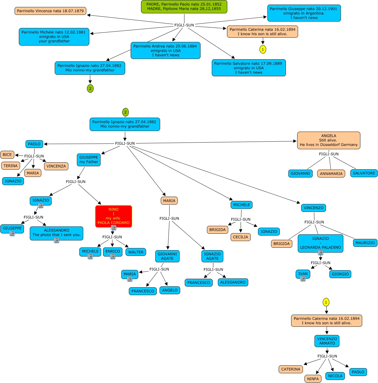
Questa Cmap, creata con IHMC CmapTools, contiene informazioni relative a: ALBERO, PADRE, Parrinello Paolo nato 25.01.1852 MADRE, Pipitone Maria nata 28,12,1855 FIGLI-SUN Parrinello Caterina nata 16.02.1894 I know his son is still alive., PADRE, Parrinello Paolo nato 25.01.1852 MADRE, Pipitone Maria nata 28,12,1855 FIGLI-SUN Parrinello Salvatore nato 17.09.1889 emigrato in USA I haven't news, VINCENZO ARMATO FIGLI-SUN NICOLA, MARIA FIGLI-SUN IGNAZIO AGATE, GIUSEPPE my Father FIGLI-SUN NINO I my wife PAOLA CORDARO, MICHELE FIGLI-SUN BRIGIDA, Parrinello Caterina nata 16.02.1894 I know his son is still alive. ???? 1, Parrinello Caterina nata 16.02.1894 I know his son is still alive. ???? VINCENZO ARMATO, VINCENZO ARMATO FIGLI-SUN CATERINA, Parrinello Ignazio nato 27.04.1882 Mio nonno-my grandfather FIGLI-SUN ANGELA Still alive. He lives in Düsseldorf Germany, VINCENZO ARMATO FIGLI-SUN PAOLO, Parrinello Ignazio nato 27.04.1882 Mio nonno-my grandfather FIGLI-SUN MARIA, PAOLO FIGLI-SUN TERINA, GIUSEPPE my Father FIGLI-SUN IGNAZIO, 1 Parrinello Caterina nata 16.02.1894 I know his son is still alive., IGNAZIO FIGLI-SUN GIUSEPPE, VINCENZO FIGLI-SUN MAURIZIO, Parrinello Ignazio nato 27.04.1882 Mio nonno-my grandfather FIGLI-SUN PAOLO, IGNAZIO - LEONARDA PALADINO FIGLI-SUN IVAN, GIOVANNI AGATE FIGLI-SUN FRANCESCO