WARNING:
JavaScript is turned OFF. None of the links on this concept map will
work until it is reactivated.
If you need help turning JavaScript On, click here.
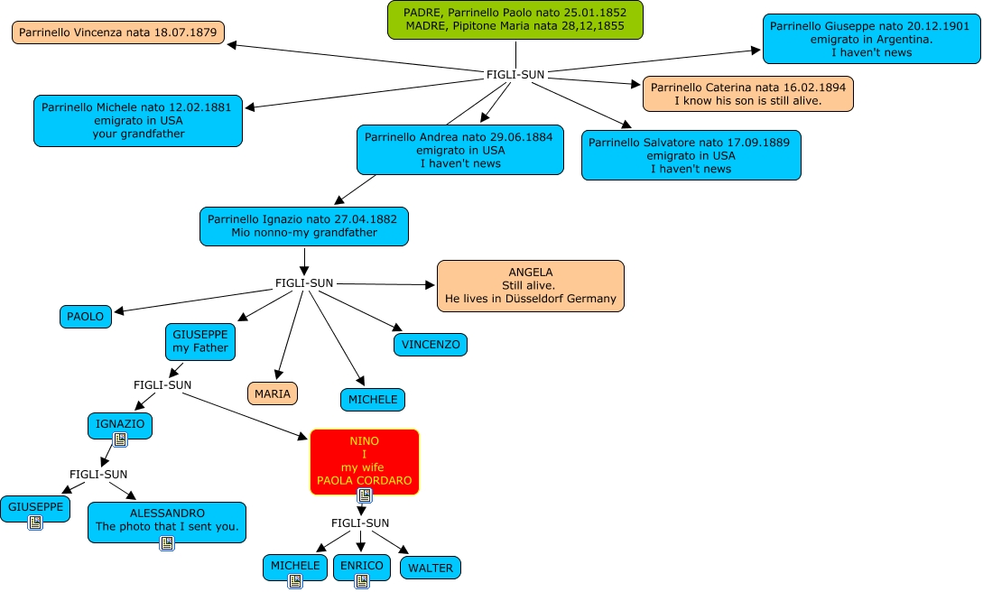
Questa Cmap, creata con IHMC CmapTools, contiene informazioni relative a: ALBERO bis, NINO I my wife PAOLA CORDARO FIGLI-SUN WALTER, Parrinello Ignazio nato 27.04.1882 Mio nonno-my grandfather FIGLI-SUN MARIA, Parrinello Ignazio nato 27.04.1882 Mio nonno-my grandfather FIGLI-SUN VINCENZO, PADRE, Parrinello Paolo nato 25.01.1852 MADRE, Pipitone Maria nata 28,12,1855 FIGLI-SUN Parrinello Andrea nato 29.06.1884 emigrato in USA I haven't news, Parrinello Ignazio nato 27.04.1882 Mio nonno-my grandfather FIGLI-SUN MICHELE, Parrinello Ignazio nato 27.04.1882 Mio nonno-my grandfather FIGLI-SUN GIUSEPPE my Father, Parrinello Ignazio nato 27.04.1882 Mio nonno-my grandfather FIGLI-SUN PAOLO, IGNAZIO FIGLI-SUN GIUSEPPE, PADRE, Parrinello Paolo nato 25.01.1852 MADRE, Pipitone Maria nata 28,12,1855 FIGLI-SUN Parrinello Caterina nata 16.02.1894 I know his son is still alive., IGNAZIO FIGLI-SUN ALESSANDRO The photo that I sent you., PADRE, Parrinello Paolo nato 25.01.1852 MADRE, Pipitone Maria nata 28,12,1855 FIGLI-SUN Parrinello Michele nato 12.02.1881 emigrato in USA your grandfather, PADRE, Parrinello Paolo nato 25.01.1852 MADRE, Pipitone Maria nata 28,12,1855 FIGLI-SUN Parrinello Vincenza nata 18.07.1879, Parrinello Ignazio nato 27.04.1882 Mio nonno-my grandfather FIGLI-SUN ANGELA Still alive. He lives in Düsseldorf Germany, GIUSEPPE my Father FIGLI-SUN IGNAZIO, NINO I my wife PAOLA CORDARO FIGLI-SUN ENRICO, NINO I my wife PAOLA CORDARO FIGLI-SUN MICHELE, PADRE, Parrinello Paolo nato 25.01.1852 MADRE, Pipitone Maria nata 28,12,1855 FIGLI-SUN Parrinello Giuseppe nato 20.12.1901 emigrato in Argentina. I haven't news, PADRE, Parrinello Paolo nato 25.01.1852 MADRE, Pipitone Maria nata 28,12,1855 FIGLI-SUN Parrinello Salvatore nato 17.09.1889 emigrato in USA I haven't news, GIUSEPPE my Father FIGLI-SUN NINO I my wife PAOLA CORDARO, PADRE, Parrinello Paolo nato 25.01.1852 MADRE, Pipitone Maria nata 28,12,1855 FIGLI-SUN Parrinello Ignazio nato 27.04.1882 Mio nonno-my grandfather