WARNING:
JavaScript is turned OFF. None of the links on this concept map will
work until it is reactivated.
If you need help turning JavaScript On, click here.
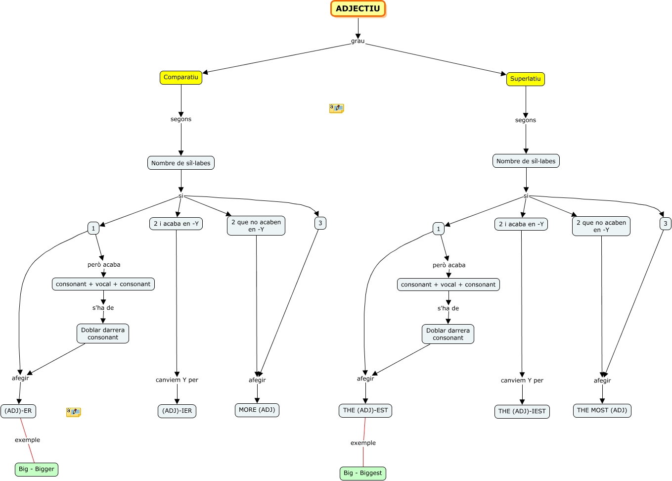
Aquest mapa conceptual conté informació relacionada amb: Copia de Tasca 2 - Graus Adjectiu Anglès, Superlatiu segons Nombre de síl·labes, Nombre de síl·labes si 2 que no acaben en -Y, ADJECTIU grau Comparatiu, THE (ADJ)-EST exemple Big - Biggest, Nombre de síl·labes si 2 i acaba en -Y, consonant + vocal + consonant s'ha de Doblar darrera consonant, 2 i acaba en -Y canviem Y per (ADJ)-IER, 1 però acaba consonant + vocal + consonant, Comparatiu segons Nombre de síl·labes, 2 i acaba en -Y canviem Y per THE (ADJ)-IEST, 2 que no acaben en -Y afegir MORE (ADJ), 1 però acaba consonant + vocal + consonant, Nombre de síl·labes si 2 i acaba en -Y, Doblar darrera consonant afegir (ADJ)-ER, 3 afegir MORE (ADJ), Doblar darrera consonant afegir THE (ADJ)-EST, ADJECTIU grau Superlatiu, (ADJ)-ER exemple Big - Bigger, 1 afegir THE (ADJ)-EST, 1 afegir (ADJ)-ER