WARNING:
JavaScript is turned OFF. None of the links on this concept map will
work until it is reactivated.
If you need help turning JavaScript On, click here.
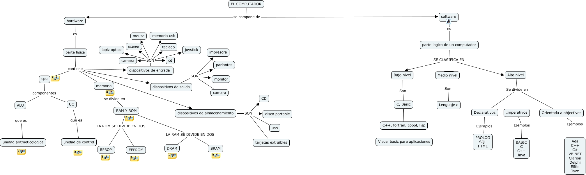
Este Cmap, tiene información relacionada con: juan sebastian miranda tibaduiza.cmap.cmap, Alto nivel Se divide en Orientada a objectivos, dispositivos de almacenamiento SON usb, parte fisica contiene dispositivos de salida, dispositivos de entrada SON scaner, dispositivos de entrada SON mouse, Declarativos Ejemplos PROLOG SQL HTML, parte logica de un computador SE CLASIFICA EN Bajo nivel, RAM Y ROM LA ROM SE DIVIDE EN DOS EPROM, dispositivos de salida SON parlantes, cpu componentes ALU, UC que es unidad de control, RAM Y ROM LA ROM SE DIVIDE EN DOS EEPROM, Imperativos Ejemplos BASIC C C++ Java, cpu componentes UC, Bajo nivel Son Visual basic para aplicaciones, parte logica de un computador SE CLASIFICA EN ????, dispositivos de entrada SON camara, dispositivos de almacenamiento SON tarjetas extraibles, dispositivos de almacenamiento SON disco portable, Orientada a objectivos Ejemplos Ada C++ C# VB.NET Clarion Delphi Eiffel Jave