WARNING:
JavaScript is turned OFF. None of the links on this concept map will
work until it is reactivated.
If you need help turning JavaScript On, click here.
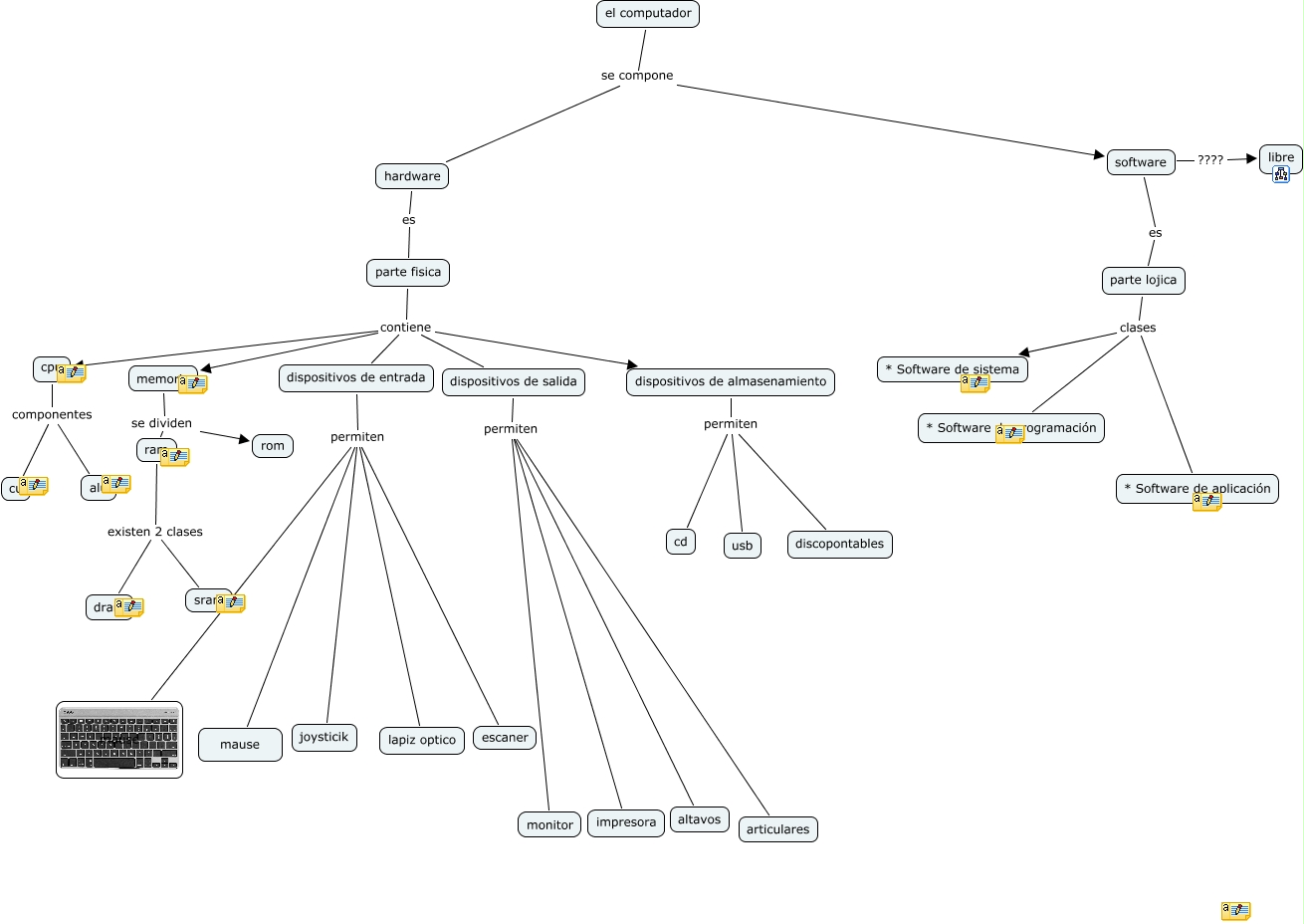
Este Cmap, tiene información relacionada con: mariana lemus (1).cmap, parte lojica clases * Software de sistema, memoria se dividen ram, cpu componentes cu, parte fisica contiene memoria, dispositivos de salida permiten altavos, dispositivos de almasenamiento permiten usb, software ???? libre, parte fisica contiene dispositivos de almasenamiento, ram existen 2 clases dram, dispositivos de entrada permiten lapiz optico, dispositivos de salida permiten impresora, dispositivos de salida permiten articulares, software es parte lojica, parte lojica clases * Software de aplicación, memoria se dividen rom, dispositivos de almasenamiento permiten discopontables, parte fisica contiene dispositivos de entrada, dispositivos de entrada permiten mause, parte lojica clases * Software de programación, parte fisica contiene cpu