WARNING:
JavaScript is turned OFF. None of the links on this concept map will
work until it is reactivated.
If you need help turning JavaScript On, click here.
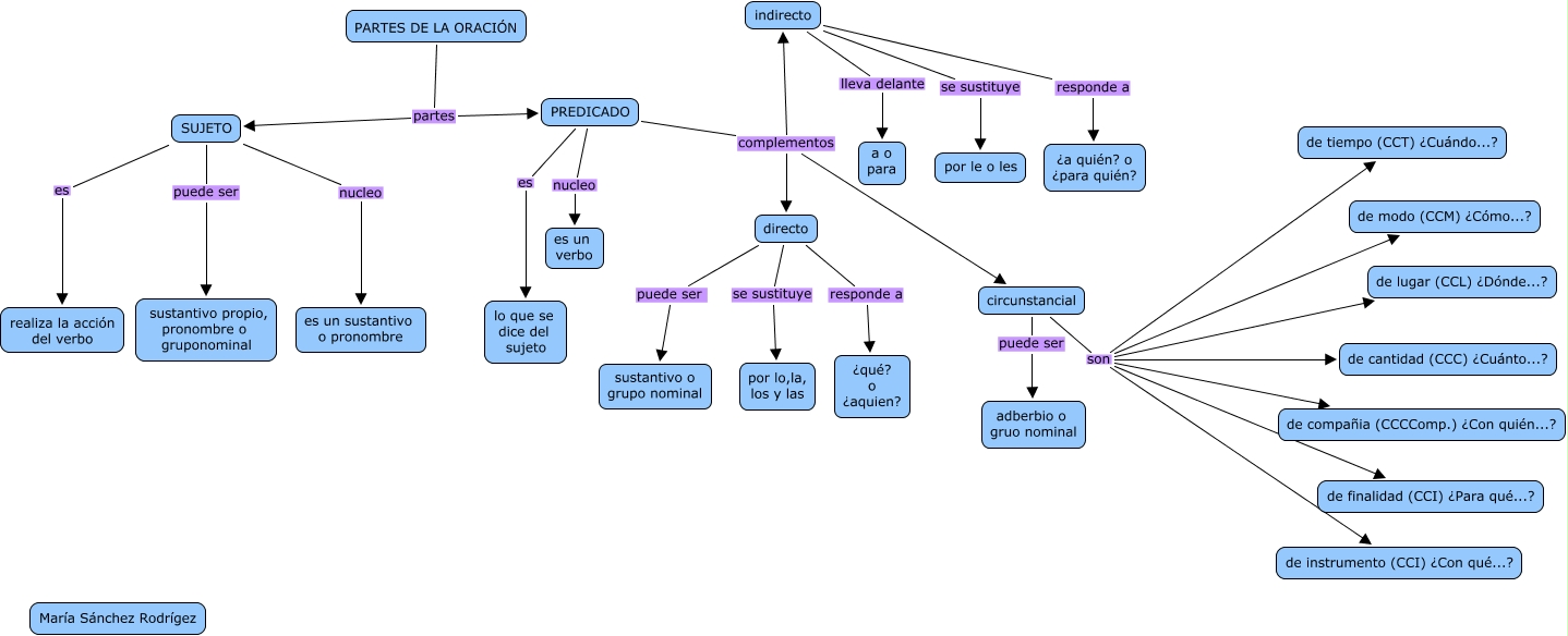
Este Cmap, tiene información relacionada con: PARTES DE LA ORACIÓN-maria-sanchez, directo se sustituye por lo,la, los y las, circunstancial son de compañia (CCCComp.) ¿Con quién...?, circunstancial son de lugar (CCL) ¿Dónde...?, indirecto responde a ¿a quién? o ¿para quién?, PREDICADO complementos circunstancial, circunstancial puede ser adberbio o gruo nominal, SUJETO es realiza la acción del verbo, circunstancial son de instrumento (CCI) ¿Con qué...?, SUJETO puede ser sustantivo propio, pronombre o gruponominal, indirecto lleva delante a o para, PREDICADO complementos directo, PREDICADO complementos indirecto, directo responde a ¿qué? o ¿aquien?, PARTES DE LA ORACIÓN partes SUJETO, circunstancial son de tiempo (CCT) ¿Cuándo...?, SUJETO nucleo es un sustantivo o pronombre, indirecto se sustituye por le o les, PARTES DE LA ORACIÓN partes PREDICADO, circunstancial son de modo (CCM) ¿Cómo...?, PREDICADO es lo que se dice del sujeto