WARNING:
JavaScript is turned OFF. None of the links on this concept map will
work until it is reactivated.
If you need help turning JavaScript On, click here.
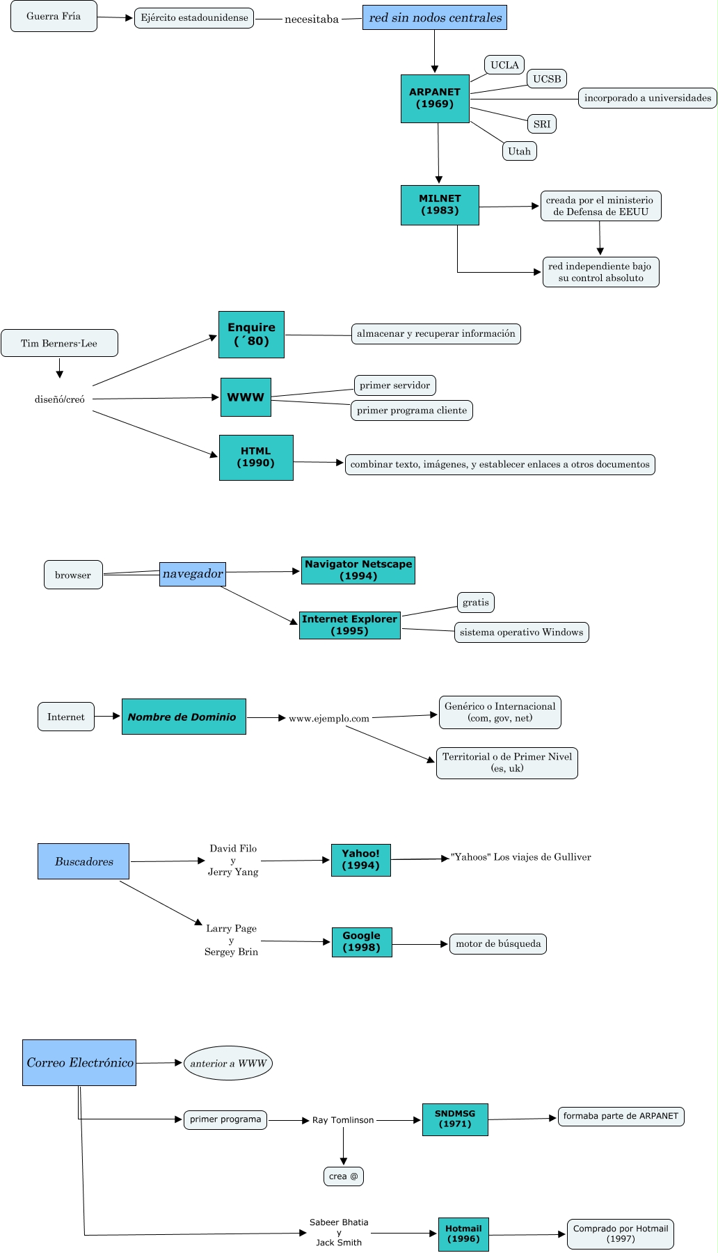
Este Cmap, tiene información relacionada con: M.E.Iglesias - Historia de Internet, HTML (1990) ???? combinar texto, imágenes, y establecer enlaces a otros documentos, Correo Electrónico Sabeer Bhatia y Jack Smith Hotmail (1996), Hotmail (1996) ???? Comprado por Hotmail (1997), primer programa cliente ???? WWW, browser ???? navegador, Ejército estadounidense necesitaba red sin nodos centrales, Correo Electrónico ???? anterior a WWW, red sin nodos centrales ???? ARPANET (1969), Nombre de Dominio www.ejemplo.com Territorial o de Primer Nivel (es, uk), creada por el ministerio de Defensa de EEUU ???? red independiente bajo su control absoluto, Google (1998) . motor de búsqueda, browser ???? navegador, primer programa Ray Tomlinson SNDMSG (1971), ARPANET (1969) ???? incorporado a universidades, ARPANET (1969) ???? UCSB, Enquire (´80) ???? almacenar y recuperar información, Internet Explorer (1995) ???? gratis, Yahoo! (1994) "Yahoos" Los viajes de Gulliver ????, MILNET (1983) ???? creada por el ministerio de Defensa de EEUU, Buscadores Larry Page y Sergey Brin Google (1998)