WARNING:
JavaScript is turned OFF. None of the links on this concept map will
work until it is reactivated.
If you need help turning JavaScript On, click here.
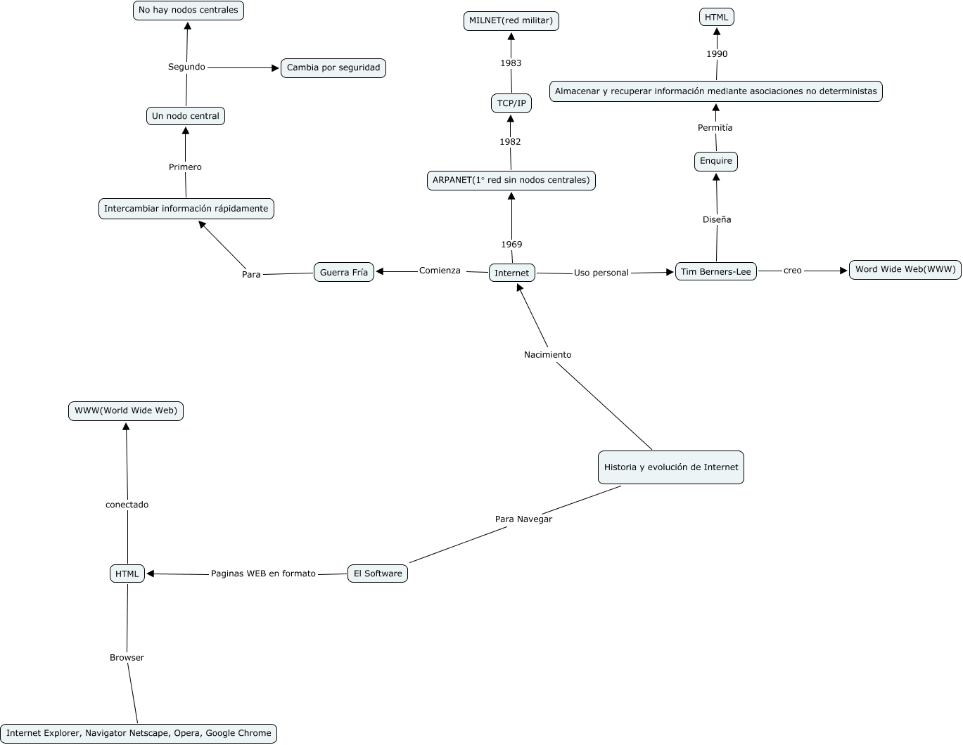
Este Cmap, tiene información relacionada con: Iniaki, Historia y evolución de Internet Para Navegar El Software, Enquire Permitía Almacenar y recuperar información mediante asociaciones no deterministas, Tim Berners-Lee Diseña Enquire, HTML Browser Internet Explorer, Navigator Netscape, Opera, Google Chrome, Un nodo central Segundo No hay nodos centrales, HTML conectado WWW(World Wide Web), TCP/IP 1983 MILNET(red militar), Internet Uso personal Tim Berners-Lee, Almacenar y recuperar información mediante asociaciones no deterministas 1990 HTML, Internet Comienza Guerra Fría, Internet 1969 ARPANET(1° red sin nodos centrales), Un nodo central Segundo Cambia por seguridad, Guerra Fría Para Intercambiar información rápidamente, Tim Berners-Lee creo Word Wide Web(WWW), Historia y evolución de Internet Nacimiento Internet, Intercambiar información rápidamente Primero Un nodo central, El Software Paginas WEB en formato HTML, ARPANET(1° red sin nodos centrales) 1982 TCP/IP