WARNING:
JavaScript is turned OFF. None of the links on this concept map will
work until it is reactivated.
If you need help turning JavaScript On, click here.
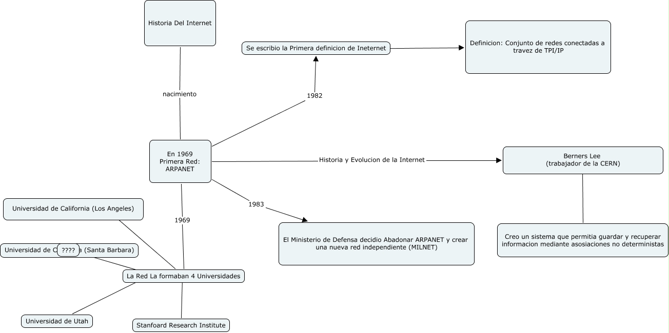
Este Cmap, tiene información relacionada con: Tomas Sinagra ( historia del internet), En 1969 Primera Red: ARPANET 1983 El Ministerio de Defensa decidio Abadonar ARPANET y crear una nueva red independiente (MILNET), En 1969 Primera Red: ARPANET Historia y Evolucion de la Internet Berners Lee (trabajador de la CERN), La Red La formaban 4 Universidades ???? ????, Se escribio la Primera definicion de Ineternet ???? Definicion: Conjunto de redes conectadas a travez de TPI/IP, Berners Lee (trabajador de la CERN) ???? Creo un sistema que permitia guardar y recuperar informacion mediante asosiaciones no deterministas, La Red La formaban 4 Universidades ???? Universidad de Utah, En 1969 Primera Red: ARPANET 1982 Se escribio la Primera definicion de Ineternet, La Red La formaban 4 Universidades ???? Stanfoard Research Institute, En 1969 Primera Red: ARPANET 1969 La Red La formaban 4 Universidades, La Red La formaban 4 Universidades ???? ????, Historia Del Internet nacimiento En 1969 Primera Red: ARPANET