WARNING:
JavaScript is turned OFF. None of the links on this concept map will
work until it is reactivated.
If you need help turning JavaScript On, click here.
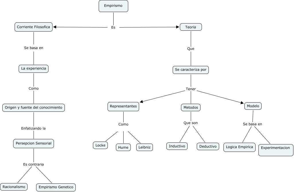
Este Cmap, tiene información relacionada con: Mapa conceptual Empirismo, Se caracteriza por Tener Metodos, Representantes Como Hume, Origen y fuente del conocimiento Enfatizando la Persepcion Sensorial, Se caracteriza por Tener Representantes, Se caracteriza por Tener Modelo, Metodos Que son Deductivo, Representantes Como Locke, La experiencia Como Origen y fuente del conocimiento, Modelo Se basa en Logica Empirica, Persepcion Sensorial Es contraria Empirismo Genetico, Modelo Se basa en Experimentacion, Corriente Filosofica Se basa en La experiencia, Empirismo Es Teoria, Empirismo Es Corriente Filosofica, Persepcion Sensorial Es contraria Racionalismo, Representantes Como Leibniz, Metodos Que son Inductivo, Teoria Que Se caracteriza por