WARNING:
JavaScript is turned OFF. None of the links on this concept map will
work until it is reactivated.
If you need help turning JavaScript On, click here.
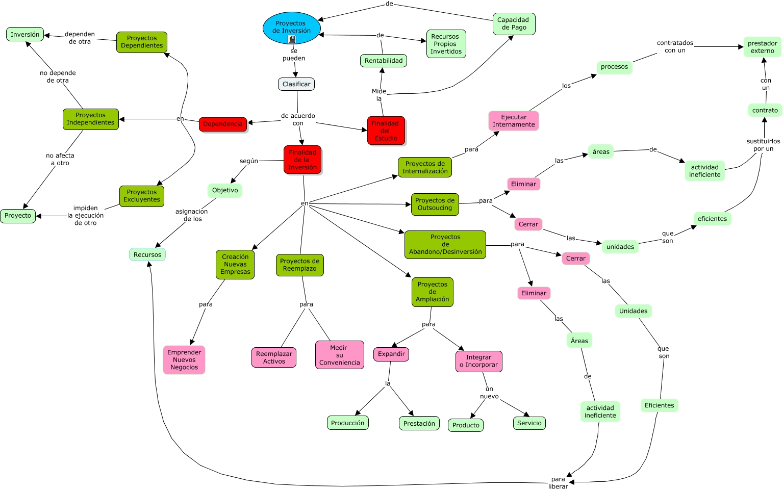
Este Cmap, tiene información relacionada con: Mapa Conceptual- Proyectos de Inversión - Ing. Germán Ruiz Orderique, Proyectos Independientes no afecta a otro Proyecto, áreas de actividad ineficiente, Proyectos Independientes no depende de otra Inversión, Proyectos de Inversión se pueden Clasificar, unidades que son eficientes, Unidades que son Eficientes, Finalidad de la Inversión en Proyectos de Reemplazo, Proyectos de Internalización para Ejecutar Internamente, Proyectos de Abandono/Desinversión para Eliminar, Dependencia en Proyectos Excluyentes, procesos contratados con un prestador externo, Finalidad del Estudio Mide la Rentabilidad, actividad ineficiente para liberar Recursos, actividad ineficiente sustituirlos por un contrato, Clasificar de acuerdo con Finalidad del Estudio, Expandir la Producción, Proyectos de Ampliación para Integrar o Incorporar, Finalidad de la Inversión en Proyectos de Abandono/Desinversión, Cerrar las Unidades, Objetivo asignacion de los Recursos