WARNING:
JavaScript is turned OFF. None of the links on this concept map will
work until it is reactivated.
If you need help turning JavaScript On, click here.
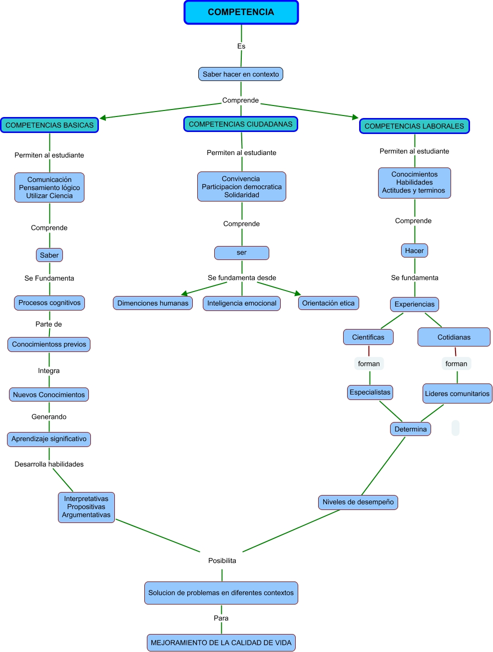
Este Cmap, tiene información relacionada con: COMPETENCIA, Determina Posibilita Solucion de problemas en diferentes contextos, Saber Se Fundamenta Procesos cognitivos, forman Especialistas Determina, Aprendizaje significativo Desarrolla habilidades Interpretativas Propositivas Argumentativas, Experiencias Cotidianas forman, ser Se fundamenta desde Dimenciones humanas, Solucion de problemas en diferentes contextos Para MEJORAMIENTO DE LA CALIDAD DE VIDA, COMPETENCIAS LABORALES Permiten al estudiante Conocimientos Habilidades Actitudes y terminos, Experiencias Cientificas forman, Hacer Se fundamenta Experiencias, ser Se fundamenta desde Inteligencia emocional, COMPETENCIAS CIUDADANAS Permiten al estudiante Convivencia Participacion democratica Solidaridad, Saber hacer en contexto Comprende COMPETENCIAS CIUDADANAS, Interpretativas Propositivas Argumentativas Posibilita Solucion de problemas en diferentes contextos, Conocimientoss previos Integra Nuevos Conocimientos, Procesos cognitivos Parte de Conocimientoss previos, COMPETENCIA Es Saber hacer en contexto, Comunicación Pensamiento lógico Utilizar Ciencia Comprende Saber, Convivencia Participacion democratica Solidaridad Comprende ser, Nuevos Conocimientos Generando Aprendizaje significativo