WARNING:
JavaScript is turned OFF. None of the links on this concept map will
work until it is reactivated.
If you need help turning JavaScript On, click here.
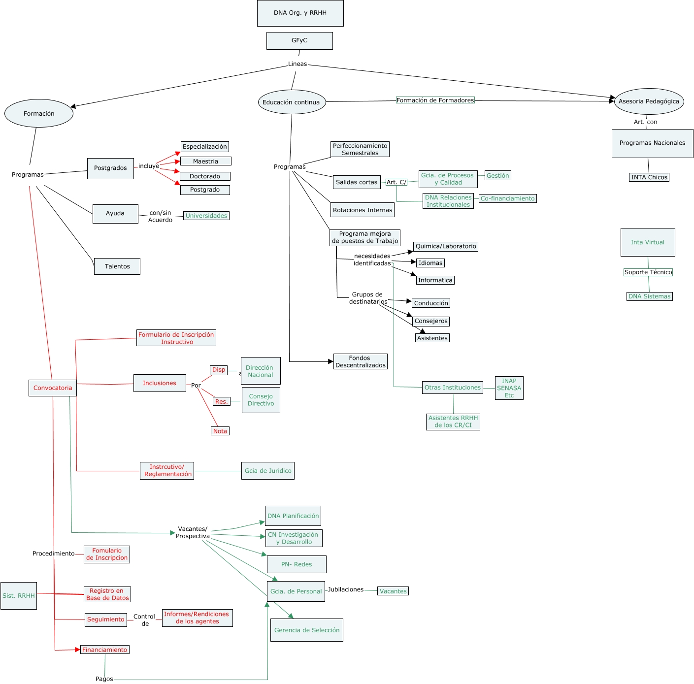
Este Cmap, tiene información relacionada con: GFyC, Seguimiento Control de Informes/Rendiciones de los agentes, Educación continua Formación de Formadores Asesoria Pedagógica, Programa mejora de puestos de Trabajo Grupos de destinatarios Conducción, Instrcutivo/ Reglamentación en art. c/ Gcia de Juridico, Formación Programas Convocatoria, Formación Programas Talentos, Programa mejora de puestos de Trabajo necesidades identificadas Idiomas, Convocatoria Procedimiento Fomulario de Inscripcion, Convocatoria ???? Inclusiones, Convocatoria Vacantes/ Prospectiva Gcia. de Personal, Asesoria Pedagógica Art. con INTA Chicos, Educación continua Lineas Asesoria Pedagógica, Convocatoria Procedimiento Seguimiento, Inclusiones Por Disp, Educación continua Programas Programa mejora de puestos de Trabajo, Programa mejora de puestos de Trabajo necesidades identificadas Otras Instituciones, GFyC Lineas Formación, Inclusiones Por Res., Gcia. de Procesos y Calidad ???? Gestión, Programa mejora de puestos de Trabajo necesidades identificadas Informatica