WARNING:
JavaScript is turned OFF. None of the links on this concept map will
work until it is reactivated.
If you need help turning JavaScript On, click here.
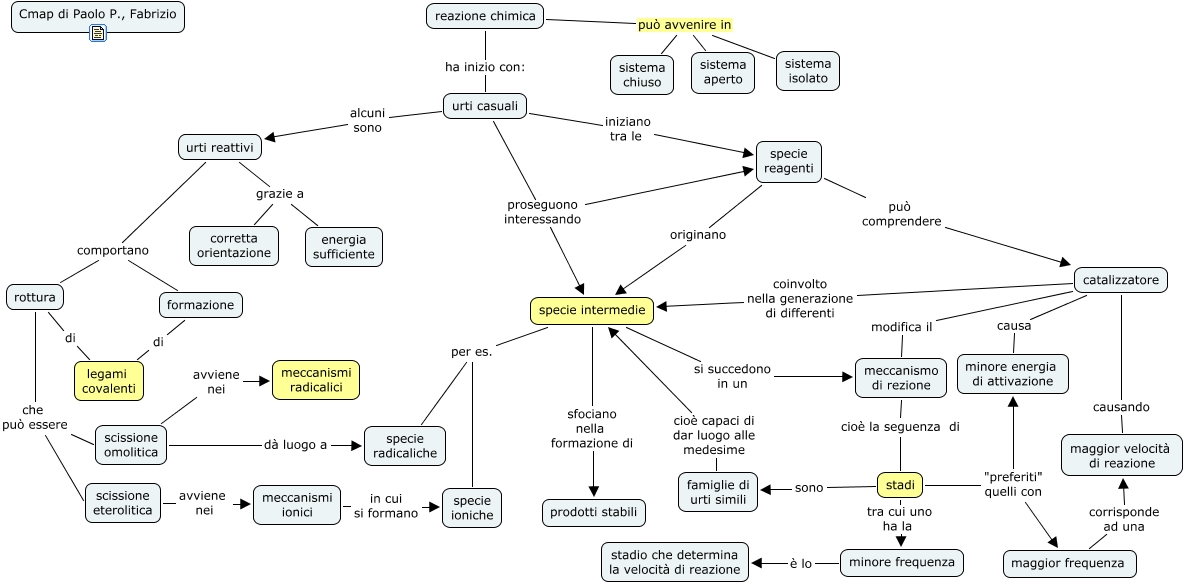
Questa Cmap, creata con IHMC CmapTools, contiene informazioni relative a: reazioni_F, catalizzatore modifica il meccanismo di rezione, scissione eterolitica avviene nei meccanismi ionici, urti reattivi comportano rottura, catalizzatore coinvolto nella generazione di differenti specie intermedie, stadi sono famiglie di urti simili, urti casuali proseguono interessando specie intermedie, urti reattivi comportano formazione, specie intermedie per es. specie ioniche, reazione chimica può avvenire in sistema aperto, scissione omolitica dà luogo a specie radicaliche, stadi "preferiti" quelli con maggior frequenza, stadi "preferiti" quelli con minore energia di attivazione, urti casuali iniziano tra le specie reagenti, specie intermedie si succedono in un meccanismo di rezione, catalizzatore causando maggior velocità di reazione, stadi tra cui uno ha la minore frequenza, rottura di legami covalenti, specie intermedie sfociano nella formazione di prodotti stabili, rottura che può essere scissione omolitica, reazione chimica può avvenire in sistema chiuso