WARNING:
JavaScript is turned OFF. None of the links on this concept map will
work until it is reactivated.
If you need help turning JavaScript On, click here.
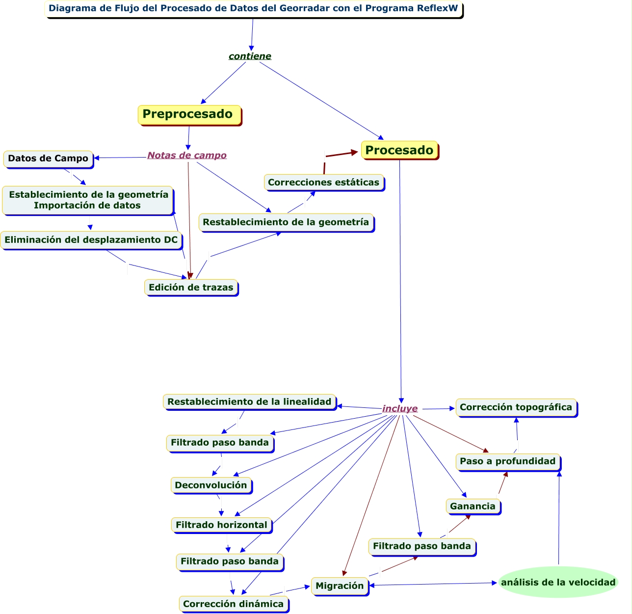
Este Cmap, tiene información relacionada con: REFLEX_GPR, Filtrado horizontal Filtrado paso banda, Procesado incluye Ganancia, Preprocesado Notas de campo Restablecimiento de la geometría, Filtrado paso banda Corrección dinámica, Preprocesado Notas de campo Datos de Campo, Edición de trazas Restablecimiento de la geometría, Procesado incluye Migración, Diagrama de Flujo del Procesado de Datos del Georradar con el Programa ReflexW contiene Preprocesado, Procesado incluye Deconvolución, Paso a profundidad Corrección topográfica, Corrección dinámica Migración, Restablecimiento de la geometría Correcciones estáticas, Establecimiento de la geometría Importación de datos Eliminación del desplazamiento DC, Procesado incluye Restablecimiento de la linealidad, Migración análisis de la velocidad Paso a profundidad, Ganancia Paso a profundidad, Correcciones estáticas, Procesado incluye Filtrado horizontal, Procesado incluye Filtrado paso banda, Preprocesado Notas de campo Establecimiento de la geometría Importación de datos