WARNING:
JavaScript is turned OFF. None of the links on this concept map will
work until it is reactivated.
If you need help turning JavaScript On, click here.
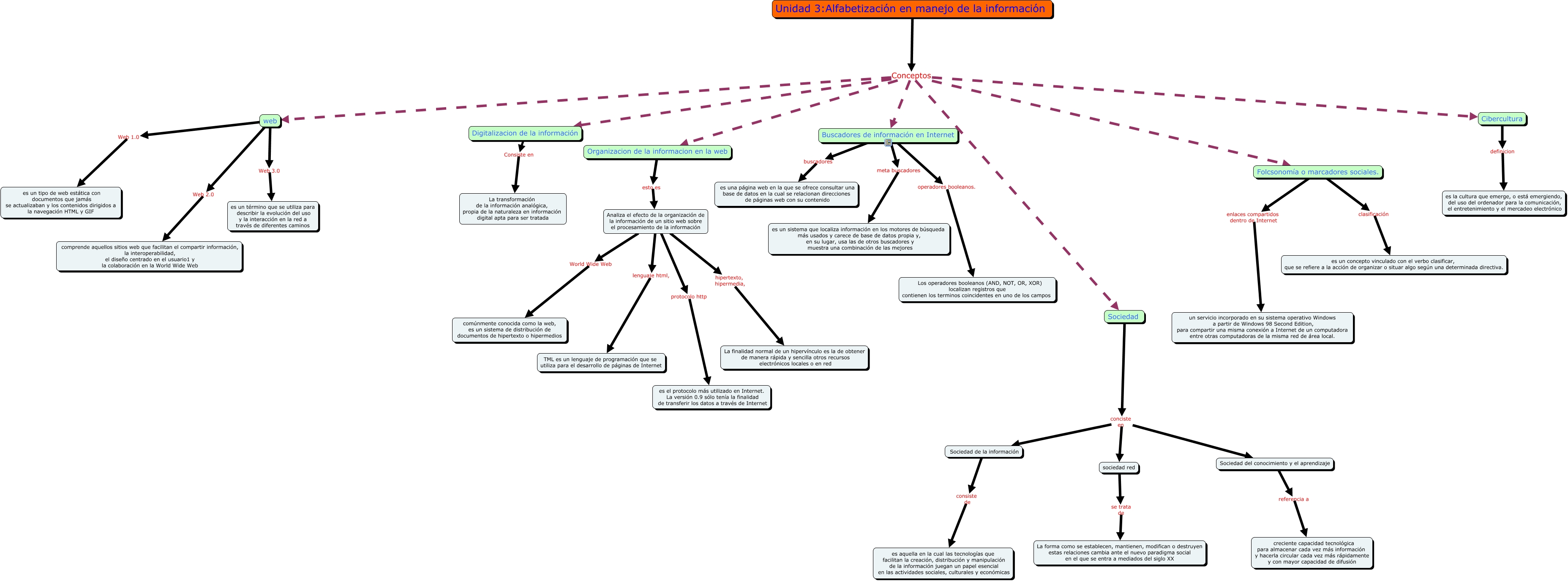
Este Cmap, tiene información relacionada con: lalolin, web Web 3.0 es un término que se utiliza para describir la evolución del uso y la interacción en la red a través de diferentes caminos, Cibercultura definicion es la cultura que emerge, o está emergiendo, del uso del ordenador para la comunicación, el entretenimiento y el mercadeo electrónico, Unidad 3:Alfabetización en manejo de la información Conceptos Digitalizacion de la información, Folcsonomía o marcadores sociales. enlaces compartidos dentro de Internet un servicio incorporado en su sistema operativo Windows a partir de Windows 98 Second Edition, para compartir una misma conexión a Internet de un computadora entre otras computadoras de la misma red de área local., Sociedad conciste en Sociedad de la información, Unidad 3:Alfabetización en manejo de la información Conceptos Sociedad, Buscadores de información en Internet buscadores es una página web en la que se ofrece consultar una base de datos en la cual se relacionan direcciones de páginas web con su contenido, Analiza el efecto de la organización de la información de un sitio web sobre el procesamiento de la información lenguaje html, TML es un lenguaje de programación que se utiliza para el desarrollo de páginas de Internet, Unidad 3:Alfabetización en manejo de la información Conceptos Cibercultura, web Web 2.0 comprende aquellos sitios web que facilitan el compartir información, la interoperabilidad, el diseño centrado en el usuario1 y la colaboración en la World Wide Web, Analiza el efecto de la organización de la información de un sitio web sobre el procesamiento de la información hipertexto, hipermedia, La finalidad normal de un hipervínculo es la de obtener de manera rápida y sencilla otros recursos electrónicos locales o en red, Unidad 3:Alfabetización en manejo de la información Conceptos Buscadores de información en Internet, Sociedad del conocimiento y el aprendizaje referencia a creciente capacidad tecnológica para almacenar cada vez más información y hacerla circular cada vez más rápidamente y con mayor capacidad de difusión, Sociedad conciste en sociedad red, Buscadores de información en Internet operadores booleanos. Los operadores booleanos (AND, NOT, OR, XOR) localizan registros que contienen los terminos coincidentes en uno de los campos, Sociedad de la información consiste de es aquella en la cual las tecnologías que facilitan la creación, distribución y manipulación de la información juegan un papel esencial en las actividades sociales, culturales y económicas, Folcsonomía o marcadores sociales. clasificación es un concepto vinculado con el verbo clasificar, que se refiere a la acción de organizar o situar algo según una determinada directiva., Unidad 3:Alfabetización en manejo de la información Conceptos Folcsonomía o marcadores sociales., Unidad 3:Alfabetización en manejo de la información Conceptos Organizacion de la informacion en la web, web Web 1.0 es un tipo de web estática con documentos que jamás se actualizaban y los contenidos dirigidos a la navegación HTML y GIF