WARNING:
JavaScript is turned OFF. None of the links on this concept map will
work until it is reactivated.
If you need help turning JavaScript On, click here.
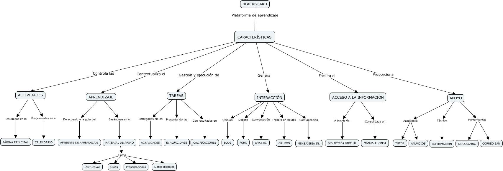
Este Cmap, tiene información relacionada con: Aula Virtual, APOYO Académico TUTOR, APOYO Académico ANUNCIOS, MATERIAL DE APOYO Como Instructivos, ACCESO A LA INFORMACIÓN A través de BIBLIOTECA VIRTUAL, INTERACCIÓN Conversación CHAT IN., TAREAS Entregadas en las ACTIVIDADES, APOYO Técnico INFORMACIÓN, APOYO Herramientas BB COLLABO., MATERIAL DE APOYO Como Libros digitales, APOYO Herramientas CORREO EAN, INTERACCIÓN Trabajo en equipo GRUPOS, MATERIAL DE APOYO Como Presentaciones, APRENDIZAJE Basándose en el MATERIAL DE APOYO, INTERACCIÓN Debate FORO, APRENDIZAJE De acuerdo a la guía del AMBIENTE DE APRENDIZAJE, CARACTERÍSTICAS Genera INTERACCIÓN, CARACTERÍSTICAS Gestion y ejecución de TAREAS, TAREAS Con resultados en CALIFICACIONES, ACTIVIDADES Resumidas en la PÁGINA PRINCIPAL, INTERACCIÓN Comunicación MENSAJERIA IN.