WARNING:
JavaScript is turned OFF. None of the links on this concept map will
work until it is reactivated.
If you need help turning JavaScript On, click here.
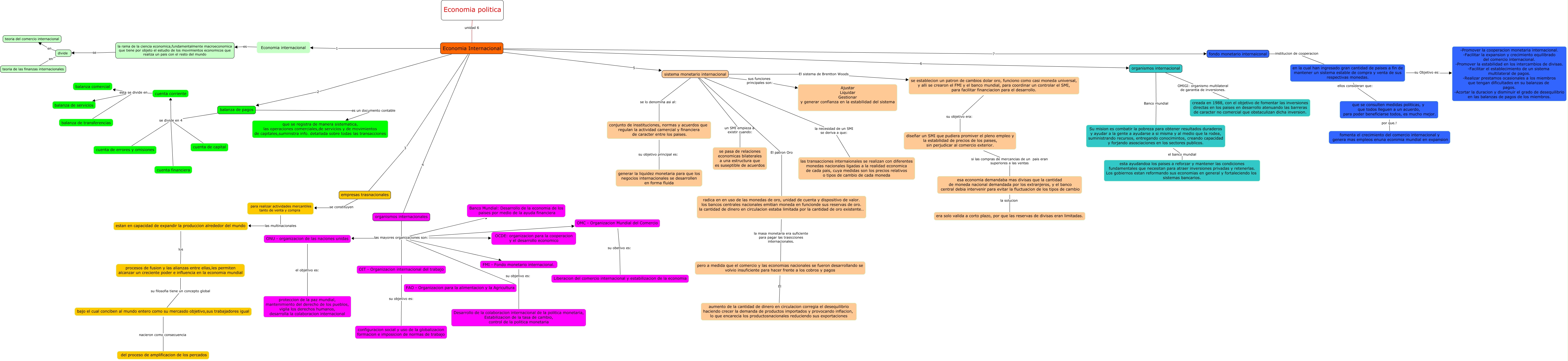
Este Cmap, tiene información relacionada con: julian alfonso, balanza de pagos se divide en 4 cuenta corriente, balanza de pagos se divide en 4 cuenta financiera, en la cual han ingresado gran cantidad de paises a fin de mantener un sistema estable de compra y venta de sus respectivas monedas. su Objetivo es: -Promover la cooperacion monetaria internacional. -Facilitar la expansion y crecimiento equilibrado del comercio internacional. -Promover la estabilidad en los intercambios de divisas. -Facilitar el establecimiento de un sistema multilateral de pagos. -Realizar prestamos ocasionales a los miembros que tengan dificultades en su balanzas de pagos. -Acortar la duracion y disminuir el grado de desequilibrio en las balanzas de pagos de los miembros., balanza de pagos se divide en 4 cuenta de capital, para realizar actividades mercantiles tanto de venta y compra las multinacionales estan en capacidad de expandir la produccion alrededor del mundo, ONU - organizacion de las naciones unidas el objetivo es: proteccion de la paz mundial, mantenimiento del derecho de los pueblos, vigila los derechos humanos, desarrolla la colaboracion internacional, sistema monetario internacional un SMI empieza a existir cuando: se pasa de relaciones economicas bilaterales a una estructura que es suseptible de acuerdos, organismos internacionales las mayores organizaciones son: FMI - Fondo monetario internacional., FMI - Fondo monetario internacional. su objetivo es: Desarrollo de la colaboracion internacional de la politica monetaria, Estabilizacion de la tasa de cambio, control de la politica monetaria, diseñar un SMI que pudiera promiver el pleno empleo y la estabilidad de precios de los paises, sin perjudicar al comercio exterior. si las compras de mercancias de un pais eran superiores a las ventas esa economia demandaba mas divisas que la cantidad de moneda nacional demandada por los extranjeros, y el banco central debia intervenir para evitar la fluctuacion de los tipos de cambio, se establecion un patron de cambios dolar oro, funciono como casi moneda universal, y alli se crearon el FMI y el banco mundial, para coordinar un controlar el SMI, para facilitar financiacion para el desarrollo. su objetivo era: diseñar un SMI que pudiera promiver el pleno empleo y la estabilidad de precios de los paises, sin perjudicar al comercio exterior., Economia internacional es la rama de la ciencia economica,fundamentalmente macroeconomica que tiene por objeto el estudio de los movimientos economicos que realiza un pais con el resto del mundo, sistema monetario internacional la necesidad de un SMI se deriva a que: las transacciones internaionales se realizan con diferentes monedas nacionales ligadas a la realidad economica de cada pais, cuya medidas son los precios relativos o tipos de cambio de cada moneda, en la cual han ingresado gran cantidad de paises a fin de mantener un sistema estable de compra y venta de sus respectivas monedas. ellos consideran que: que se consulten medidas politicas, y que todos lleguen a un acuerdo, para poder beneficiarse todos, es mucho mejor., cuenta corriente esta se divide en balanza comercial, Economia Internacional 7 fondo monetario internaiconal, radica en en uso de las monedas de oro, unidad de cuenta y dispositivo de valor. los bancos centrales nacionales emitian moneda en funcionde sus reservas de oro. la cantidad de dinero en circulacion estaba limitada por la cantidad de oro existente.. la masa monetaria era suficiente para pagar las trasicciones internacionales. pero a medida que el comercio y las economias nacionales se fueron desarrollando se volvio insuficiente para hacer frente a los cobros y pagos, sistema monetario internacional El patron Oro radica en en uso de las monedas de oro, unidad de cuenta y dispositivo de valor. los bancos centrales nacionales emitian moneda en funcionde sus reservas de oro. la cantidad de dinero en circulacion estaba limitada por la cantidad de oro existente.., sistema monetario internacional sus funciones principales son: Ajustar Liquidar Gestionar y generar confianza en la estabilidad del sistema, Su mision es combatir la pobreza para obtener resultados duraderos y ayudar a la gente a ayudarse a si misma y al medio que la rodea, suministrando recursos, entregando conocimintos, creando capacidad y forjando asosciaciones en los sectores publicos. el banco mundial esta ayudandoa los paises a reforzar y mantener las condiciones fundamentales que necesitan para atraer inversiones privadas y retenerlas. Los gobiernos estan reformando sus economias en general y fortaleciendo los sistemas bancarios.