WARNING:
JavaScript is turned OFF. None of the links on this concept map will
work until it is reactivated.
If you need help turning JavaScript On, click here.
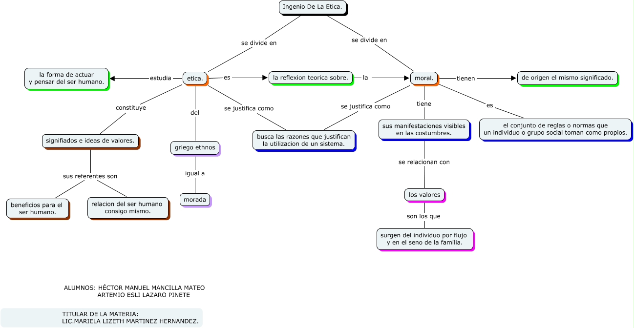
Este Cmap, tiene información relacionada con: MAPA CONCEPTUAL, la reflexion teorica sobre. la moral., moral. es el conjunto de reglas o normas que un individuo o grupo social toman como propios., sus manifestaciones visibles en las costumbres. se relacionan con los valores, signifiados e ideas de valores. sus referentes son beneficios para el ser humano., griego ethnos igual a morada, etica. se justifica como busca las razones que justifican la utilizacion de un sistema., etica. del griego ethnos, etica. constituye signifiados e ideas de valores., moral. tienen de origen el mismo significado., Ingenio De La Etica. se divide en etica., moral. tiene sus manifestaciones visibles en las costumbres., Ingenio De La Etica. se divide en moral., los valores son los que surgen del individuo por flujo y en el seno de la familia., moral. se justifica como busca las razones que justifican la utilizacion de un sistema., signifiados e ideas de valores. sus referentes son relacion del ser humano consigo mismo., etica. estudia la forma de actuar y pensar del ser humano., etica. es la reflexion teorica sobre.